EasyManua.ls Logo

CSS CANedge2 - Page 62

CSS CANedge2
66 pages
Print Icon
To Next Page IconTo Next Page
To Next Page IconTo Next Page
To Previous Page IconTo Previous Page
To Previous Page IconTo Previous Page
Loading...
CANedge2 Docs, Release FW 01.04.02
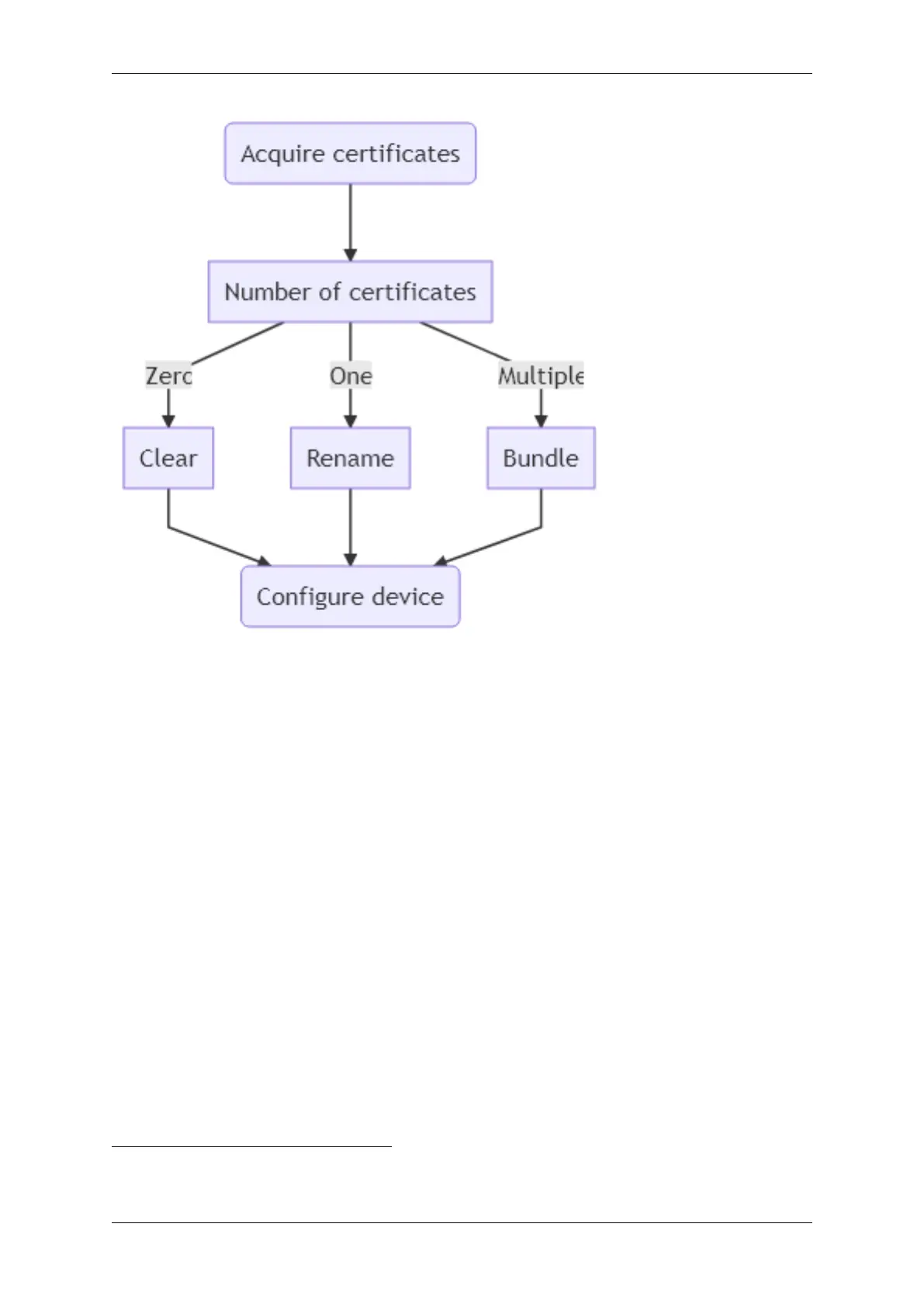
Zero certificates (Clear)
Clear all loaded certificates by creating an empty/blank file called certs_server.p7b
One certificate (Rename)
Prepare a single certificate by renaming:
1. Acquire the trusted certificate (e.g. the root certificate) in a supported format (.pem, .cer, .crt,
.der)
2. Rename the certificate to certs_server.p7b
Multiple certificates (Bundle)
Prepare multiple certificates by creating a PKCS#7 bundle containing all the certificates.
Generation of certificate bundles requires a tool, such as the free OpenSSL library
5
1. Acquire the trusted certificates (e.g. root certificates) in a supported format
2. Copy all the certificates into a single folder
3. Open a console/command prompt in the folder
4. Run openssl crl2pkcs7 -nocrl -certfile certificate_1.pem -certfile certificate_2.
pem -out certs_server.p7b with the filenames of the certificates replacing certificate_1,
5
Linux: Check the package manager for the distribution, Mac OS: Homebrew, Windows: Available as a part of pre-
packaged git
58 CONTENTS