EasyManua.ls Logo

Daewoo DSB-121L - MAIN ELECTRIC PARTS; Electric Parts Lists (DSB-070 L, DSB-091 L, DSB-121 L)

Daewoo DSB-121L
73 pages
Print Icon
To Next Page IconTo Next Page
To Next Page IconTo Next Page
To Previous Page IconTo Previous Page
To Previous Page IconTo Previous Page
Loading...
22
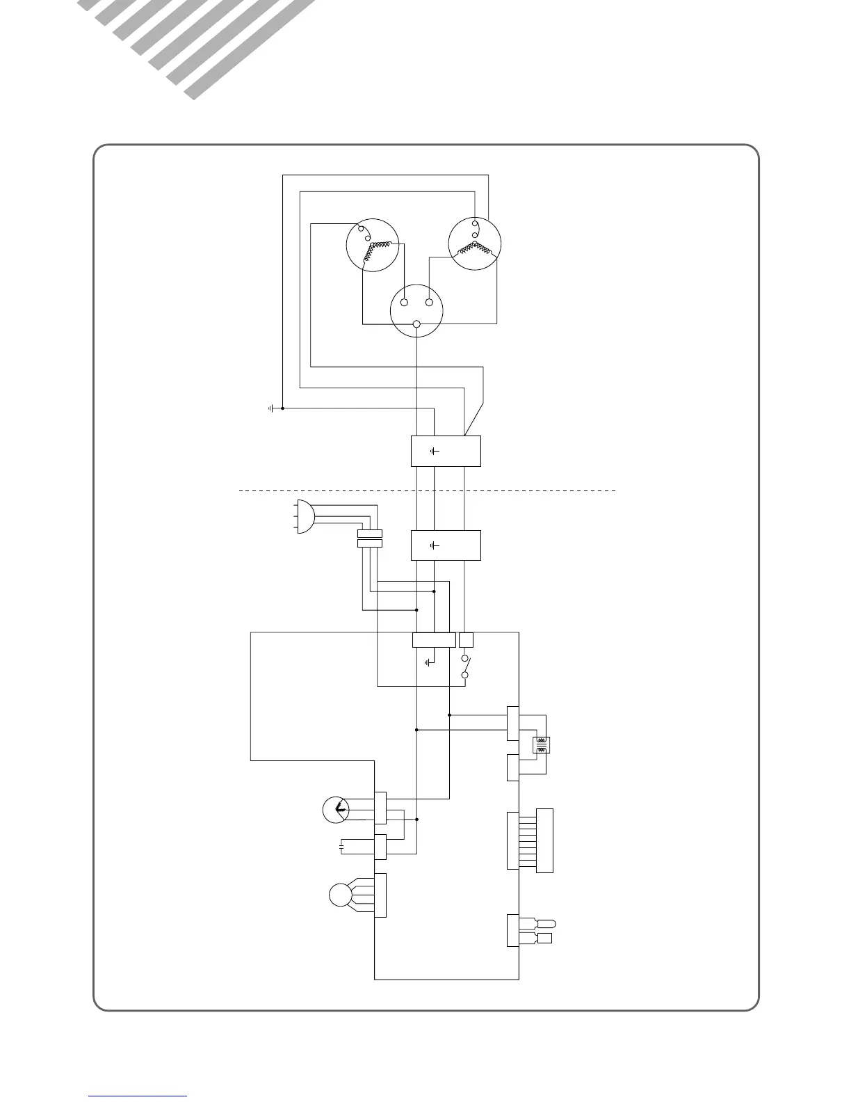
4. WIRING DIAGRAM
¡ DSB-070L/DSB-091L/DSB-121L
OUTDOOR UNIT INDOOR UNIT
FAN MOTOR
BRN
BLUE
BLU
BLU
COMP
BLU
BRN
BRN
YEL/GRN
YEL/GRN
BROWN
YELLOW/GREEN
BRN
BRN
BLU
POWER CORD
BLK
YEL/GRN
CAPACITOR
OUTDOOR
TERMINAL
BLOCK
YEL
RED
S
C
R
COMPRESSOR
FAN
HERM
C
1
1
BLK
BLK
RED
RED
BLU
ORG
RED
BLK
RED
PINK
BLU
ORG
YEL
YEL
WHT
BLU
RED
GRN
YEL
GRY
BRN
BLK
BLK
BLK
BLK
BLK
2
TRANS
1 12345678 1 23 4
I/D SENSOR
LED PCB
2
123
S
C
R
INDOOR
FAN MOTOR
FAN MOTOR
CAPACITOR
SWING
MOTOR
12
12345
Y
L
Y
L
1
2
3

Related product manuals