EasyManua.ls Logo

Daewoo DSB-121L - PCB CIRCUIT DIAGRAM; PCB Circuit Analysis and Components

Daewoo DSB-121L
73 pages
Print Icon
To Next Page IconTo Next Page
To Next Page IconTo Next Page
To Previous Page IconTo Previous Page
To Previous Page IconTo Previous Page
Loading...
3
1
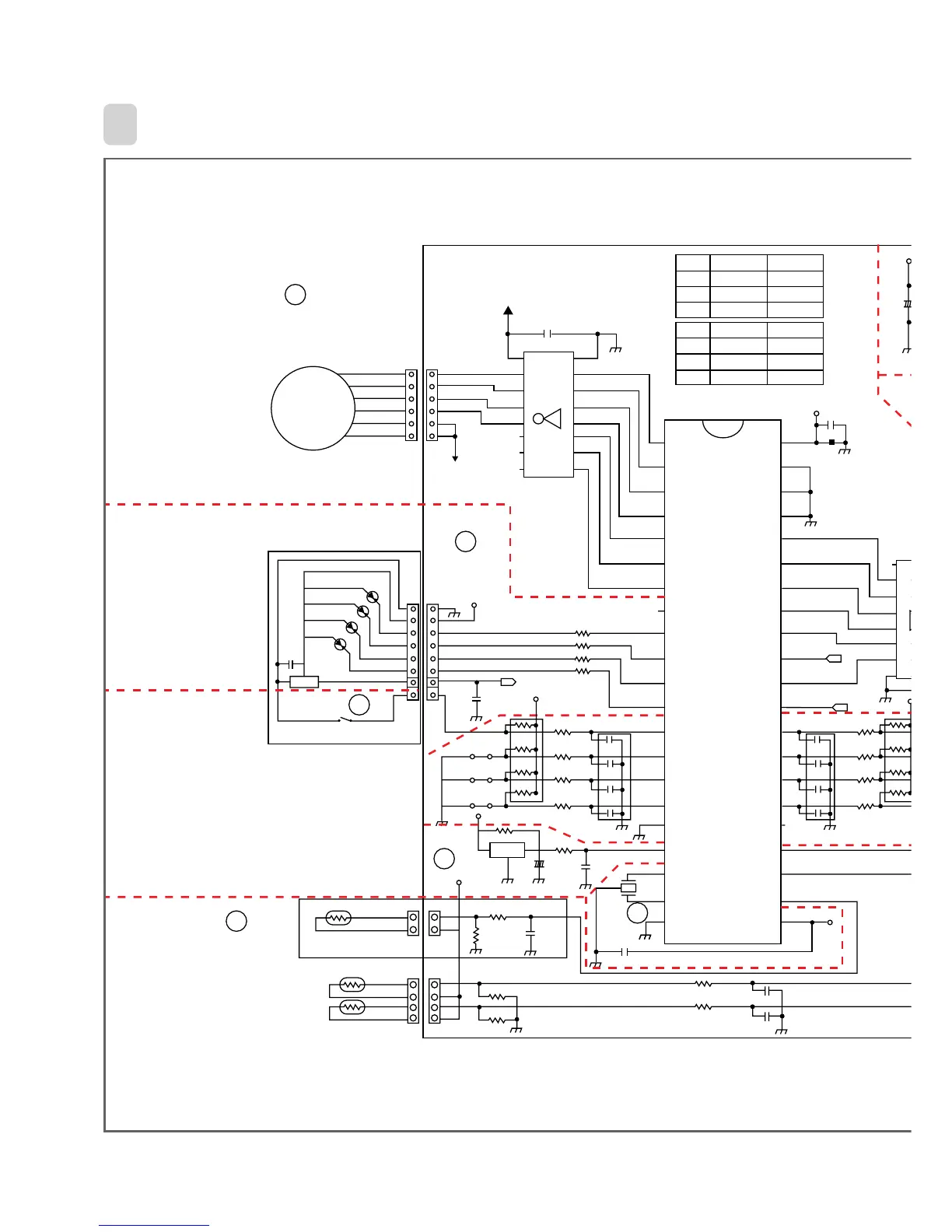
PCB CIRCUIT DIAGRAM
SHORT
SKIP
HEAT
50Hz
JS6
JS4
JS3
OPEN
DETECT
COOL
60Hz
JS1
SHORT
OPEN
070
091
JS2
SHORT
OPEN
SHORT121 OPEN
P77(HSO)
P76(HSCK)
P75(SO)
P74(SI)
P73(SCK)
P72(PDO/PWM)
P71(INT4)
P70(INT3/TC3)
P07
P06
P05
P04
P03
P02
P01
P00
TEST
RESET
XIN
XOUT
(VASS)VSS
VDD
(XTOUT)P22
(XTIN)P21
(INT5/STOP)P20
P17
P16
(TC2)P15
(PPG)P14
(DVO)P13
(INT2/TC1)P12
(INT1)P11
(INT0)P10
(AIN7)P67
(AIN6)P66
(AIN5)P65
(AIN4)P64
(AIN3)P63
(AIN2)P62
(AIN1)P61
(AIN0)P60
VAREF
CC10
104
9
10
11
12
13
14
15
16
7
6
5
4
3
2
1
8
IC6
65004
CN13
CN2
REMOCON
CC12
222
1K R14
1K R17
JS6
JS1
JS2
RA1
CA1
F4104Z
5A 103J
COMP ERR
1K R16
1K R15
R28
1K
R211K
1K
1K
1K
R20
R19
R18
CN1
G V O
RCV
CC1
104
PCB LED
TIMER
TURBO
AIR
ON
L3
L4
L2
L1
EMERGENCY SW
FLAP
IC1
142
CE3
100µF
16V
+
41
40
39
38
37
36
35
34
33
32
31
30
29
1K
CA1
F4104Z
R26
1K R25
1K R24
1K R23
28
27
REMOCON
POWER FREO.
RA1
5A 10
2
3
4
5
6
7
8
9
10
11
12
13
14
15
16
17 26
25
24
23
22
18
19
20
OSC
8MHz
21
CC13
104 MULTI
R7
CC6
103
CC5
103
330
R6 330
+
CC11
104
CE5
10µF/16V
1
2
3
4
5
6
7
8
7042P
R13
IC5
330
CN10
CN9
I/D SENSOR
O/D SENSOR
070L, 091L
ROOM SENSOR
R10
12.7KF
R11
12.7KF
R9
12.7KF
CC7
103
R8
+
CE4
4.7µF/50V
1K R12
CC9
103
5.6K
6
2
9
10
11
1
12

Related product manuals