EasyManua.ls Logo

Daewoo WP-895 - Page 65

Daewoo WP-895
102 pages
Print Icon
To Next Page IconTo Next Page
To Next Page IconTo Next Page
To Previous Page IconTo Previous Page
To Previous Page IconTo Previous Page
Loading...
- 6
4 -
Service manual WP 895/895F, CP885/885F, CP485F
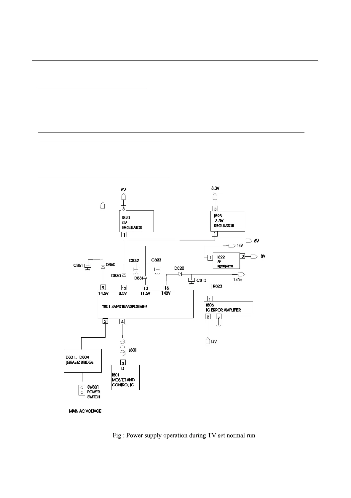
On normal run mode, I501 microcontroller pin 1 (power) is set to high
So, I810 controlled rectifier is not conducting
- Q809 is conducting. So, Q808 is not conducting and Q807 is conducting
- So, Q807 collector is connected to the ground and I810 controlled rectifier gate pin is set to low (no
conducting)
So, current from 14V DC voltage (from T801 SMPS transformer pin 13) does not flow through Q811 and Q810
transistors but flows through I806 IC error amplifier
- Q809 is conducting. So, Q810 is not conducting and no current flows from Q810 collector to the ground
Therefore, the power circuit diagram is the following one :
*
power supply circuit diagram during TV set normal run

Table of Contents