EasyManua.ls Logo

Daikin Enfinity CCH - Page 19

Daikin Enfinity CCH
48 pages
Print Icon
To Next Page IconTo Next Page
To Next Page IconTo Next Page
To Previous Page IconTo Previous Page
To Previous Page IconTo Previous Page
Loading...
Controls
Note: A random start delay time between 300 and 360
seconds is generated at power up.
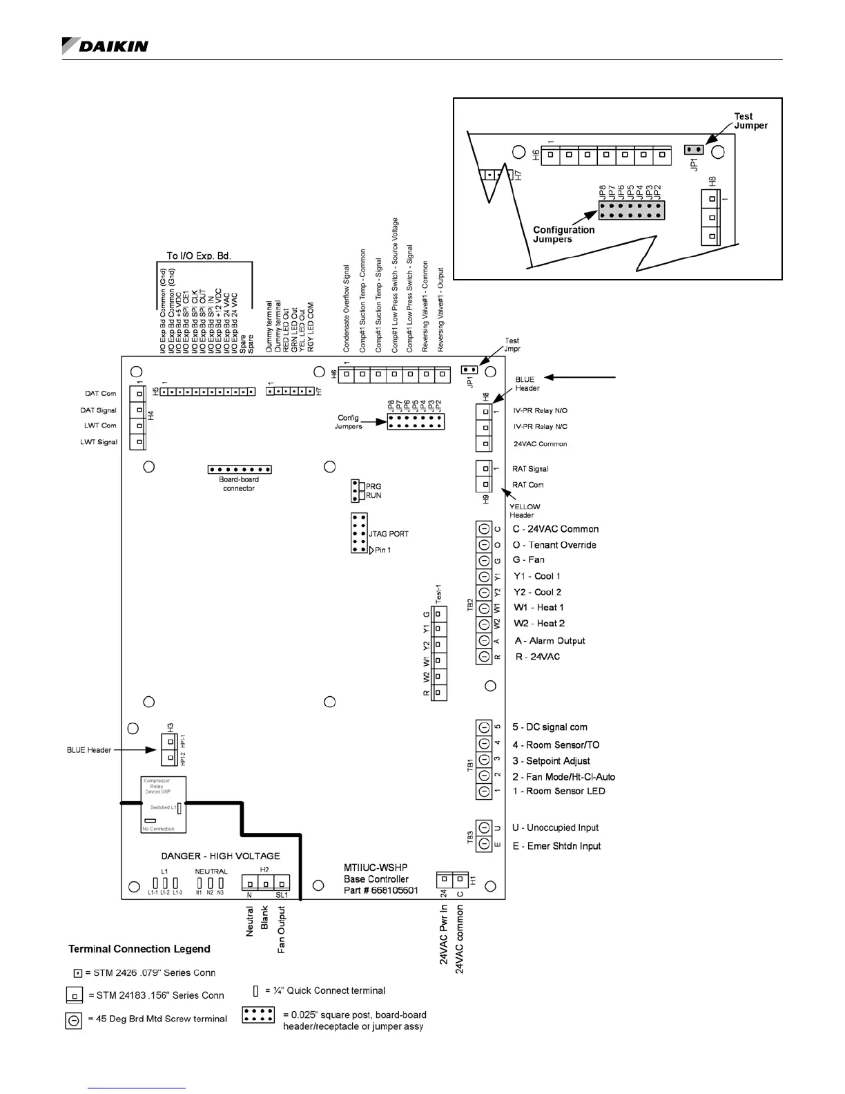
Figure 14: MicroTech III unit controller terminal locations
The IV/PR(H8) terminals of the
MicroTech III unit controller are used
for motorized valve / pump restart.
This terminal passes a voltage
signal whenever the unit compressor
is turned on. This signal is detected
by a pump restart relay providing a
N.O. or N.C. set of contacts for heat
pump loop circulation pump or
motorized valve control. When used
with a system control (by others),
the relay operation accommodates
turning off circulation pumps during
unoccupied periods with a safety
override dependent, at minimum, on
WSHP’s need. The IV/PR(H8)
terminals may be “daisy chained”
between 200 units.
Figure 15: Location of configuration jumpers on the
MicroTech III unit controller
www.DaikinApplied.com 19 IM 1049-9

Related product manuals