EasyManua.ls Logo

Daikin FTX50HVEC - Record of the Installation Position

Daikin FTX50HVEC
410 pages
Print Icon
To Next Page IconTo Next Page
To Next Page IconTo Next Page
To Previous Page IconTo Previous Page
To Previous Page IconTo Previous Page
Loading...
Si18-201 Operating Test
Operating Test 211
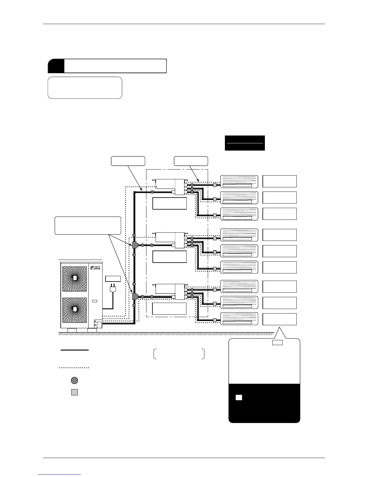
1.4 Record of the Installation Position
Be sure to enter the system unit installation position.
1 SYSTEM LAYOUT
Main piping
BP UNIT
BP UNIT
BP UNIT
REFNET joint
KHRJ928A4T
(Can be purchased separately.)
Branch piping
Power supply line
(
3 wires
)
only outdoor unit
transmission line
(
4 wires
)
brazing connection
flare connection
1. In the area marked , record
the installation location of each
device.
When conducting a trial
operation, use the information
for reference purpose.
Ex. Kitchen
Children's room
2. After completing the operating
test in
10 record the installation
locations of the BP units and
indoor units on the concentrated
plate attached to the front of the
outdoor unit.
INDOOR UNIT
Max. 7 rooms
OUTDOOR UNIT
1~30A
1 ~ 50Hz 220 ~ 240V
1 ~ 60Hz 220 ~ 230V
BP unit model
FOR 3 rooms : BPMK928A43
FOR 2 rooms : BPMK928A42
Do not connect more than 7 indoor units together. Choose the BP unit type (2 rooms or 3 rooms) according to the
installation pattern.

Table of Contents

Related product manuals