EasyManua.ls Logo

Daikin RDT-135c - Speedtrol (N;A Unit Sizes 015 C to 030 C); External Time Clock; Smoke and Fire Protection

Daikin RDT-135c
132 pages
Print Icon
To Next Page IconTo Next Page
To Next Page IconTo Next Page
To Previous Page IconTo Previous Page
To Previous Page IconTo Previous Page
Loading...
90 IM 738-2
Unit Options: SpeedTrol™ (N/A Unit Sizes 015C to 030C)
SpeedTrol™ (N/A Unit Sizes 015C to 030C)
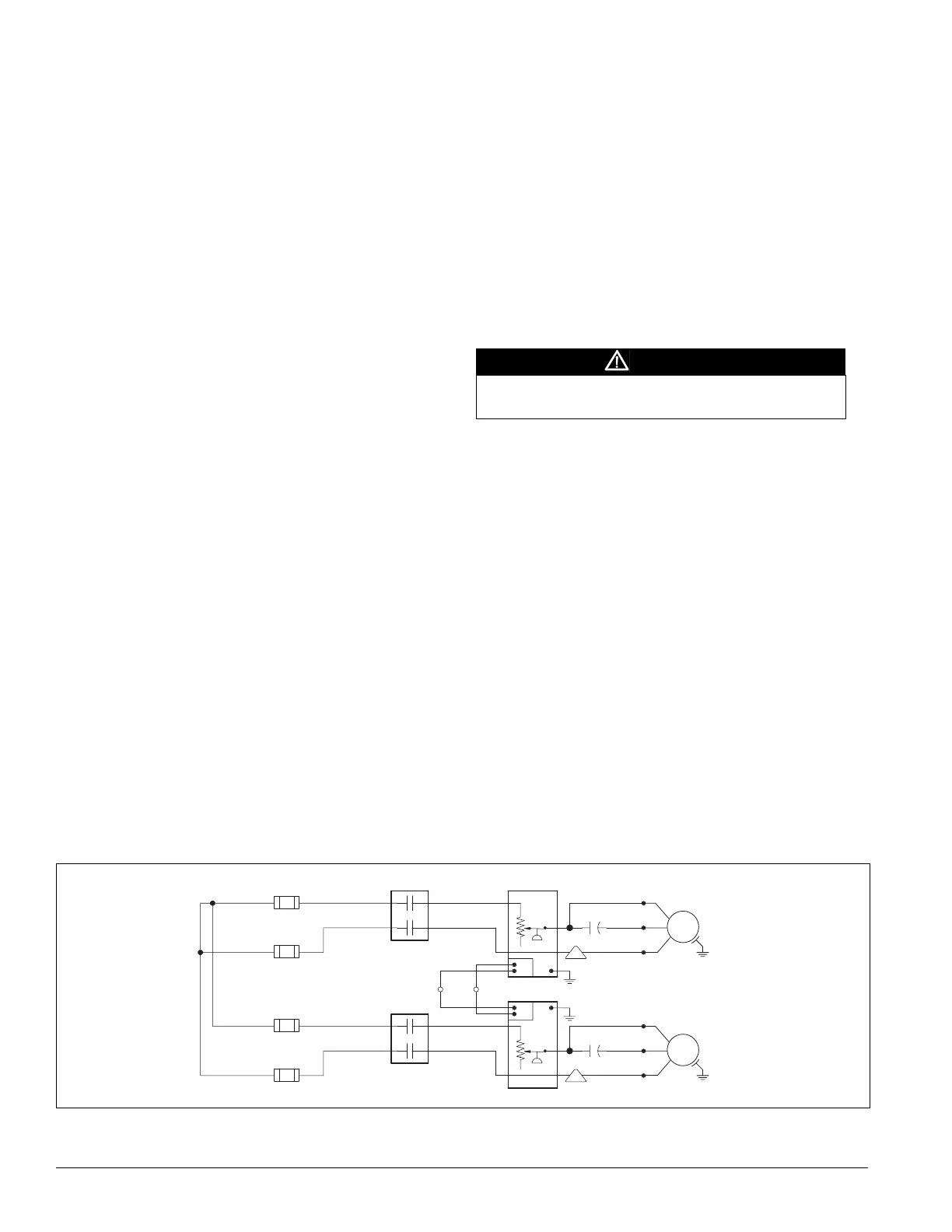
McQuay’s SpeedTrol system of head pressure control operates
in conjunction with FanTrol by modulating the motor speed of
the last condenser fan of each refrigeration circuit in response
to condenser pressure. By varying the speed of the last
condenser fan of each refrigeration circuit, the SpeedTrol
option allows mechanical cooling operation in ambient
temperatures down to 0°F (–18°C). SpeedTrol controllers
SC11 and SC21 sense refrigerant head pressure and vary the
fan speed accordingly. When the pressure rises, SpeedTrol
increases the fan speed; when the pressure falls, SpeedTrol
decreases the fan speed. The SpeedTrol controller's throttling
range is 140 to 200 psig (1212 to 1318 kPa) fixed.
The SpeedTrol fan motor is a single phase, 208/240 volt,
thermally protecte
d
motor specially designed for variable
speed application. Units with 460 volt power have a
transformer mounted inside the condenser fan compartment to
step the voltage down to 230 volts for the SpeedTrol motor. A
portion of a typical SpeedTrol power circuit schematic is
shown in Figure 90.
External Time Clock
You can use an external time clock as an alternative to (or in
addition to) the MicroTech II controllers internal scheduling
function. The external timing mechanism is set up to open and
close the circuit between field terminals 101 and 102. When
the circuit is open, power is not supplied to binary input
MCB-BI1. This is the normal condition where the controller
follows the programmable internal schedule. When the circuit
is closed, power is fed to BI1. The MicroTech II controller
responds by placing the unit in the occupied mode, overriding
any set internal schedule.
For more information, see the “Digital Inputs” s
ection
of
Bulletin No. IM 696, “MicroTech II Applied Rooftop Unit
Controller.
Smoke and Fire Protection
Daikin optionally offers factory installed outdoor air, return
air, and exhaust air dampers as well as smoke detectors in the
supply and return air openings, complete with wiring and
control. These components often are used in the building’s
smoke, fume, and fire protection systems. However, due to
the wide variation in building design and ambient operating
conditions into which our units are applied, we do not
represent or warrant that our products will be fit and sufficient
for smoke, fume, and fire control purposes. The owner and a
fully qualified building designer are responsible for meeting
all local and NFPA building code requirements with respect to
smoke, fume, and fire control.
Smok
e Detectors
Optional smoke detectors can be located at the supply and
ret
urn
openings. The wiring for these smoke detectors is
shown on any of the “Typical Main Control Circuit” wiring
schematics within the “Wiring Diagrams” section on pages
65–85.
The sequence of operation for these detectors is as follo
ws:
When smoke is detected by either sensor, the normally closed
sensor contacts open. This removes power from binary input
BI8 on the Main Control Board.
The MicroTech II controller responds b
y shutting down the
unit. The controller is placed in the Alarm Off state and cannot
be restarted until the alarm is manually cleared. Refer to the
operation manual supplied with the unit for information on
clearing alarms (OM 138 or OM 137).
The smoke detectors themselves must be reset manually once
they have trip
ped. Power must be cycled to the smoke detector
to reset.
Figure 90. SpeedTrol schematic
WARNING
Improper smoke, fire, or fume air handling can result in
severe personal injury or death.
HCF11-1
HCF11-2
HCF11-3
HCF21-1
HCF21-2
HCF21-3
H739-2
H741-2
HCF11-S1
HCF11-S3
HCF21-S1
HCF21-S3
H738-2
H740-2
832
865
MTR
MTR
24V
24V
L3
L2
L1
L3
L2
L1
L1
M1
1
2
L1
M1
1
2
21
21
1111111
1111111
3-2 3-1
T3L3
T1L1
T3L3
T1L1
L2
L1
T2
T1
L2
L1
T2
T1
COND-FAN11
+NB
COND-FAN21
+NB
+NB
SC11
+NB
SC21
C11
C21
M11
M21
F11
F12
4L14
764-1
4L13 762-1
4L14
759-1
4L13 757-1

Table of Contents