EasyManua.ls Logo

DayTronic 3000PLUS - Page 21

DayTronic 3000PLUS
88 pages
Print Icon
To Next Page IconTo Next Page
To Next Page IconTo Next Page
To Previous Page IconTo Previous Page
To Previous Page IconTo Previous Page
Loading...
3KP64 - 2.4
3000PLUS WITH 5D64 INSTRUCTION MANUAL V. SB.2
Daytronic Corporation
2211 Arbor Blvd. Dayton, OH 45439 (800) 668-4745
Tel: (937) 293-2566 Fax: (937) 293-2586 www.daytronic.com
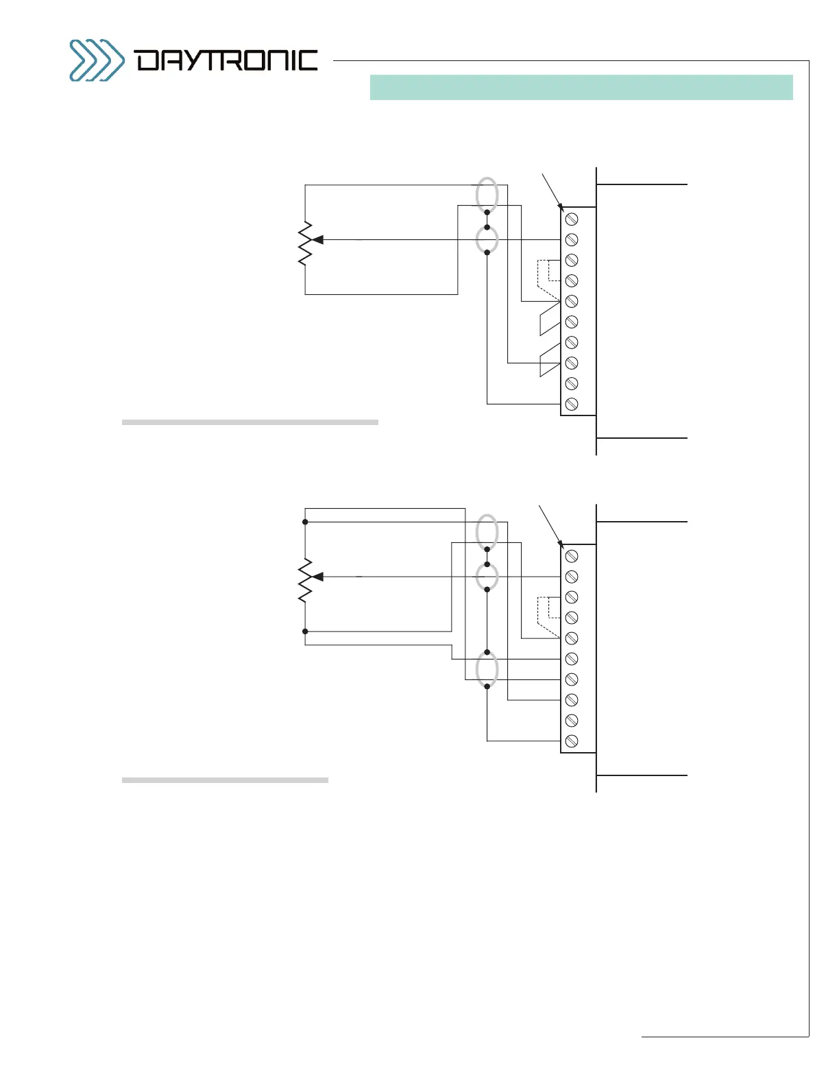
2. CONNECTIONS
1K to 10K ohms
[NOT USED]
SIGNAL
SIG. COMMON
EXCITATION
SENSE
+SENSE
+EXCITATION
SHIELD**
10
9
8
7
6
5
4
3
2
1
+SIGNAL
**
(NOT ISOLATED; connects
internally to CHASSIS GROUND)
[FOR FUTURE USE]
*
* Connect SIGNAL to EXCITATION
for Zero to Full Scale Potentiometer;
Connect SIGNAL to SIG. COMMON
for Zero Center Potentiometer
5D64 Module
SCREW TERMINAL BLOCK
PLUGGED INTO TRANSDUCER
CONNECTOR (see Fig. 3)
Fig. 8.c
3-Wire Potentiometer
Cabling (under 20 ft. in length)
1K to 10K ohms
[NOT USED]
SIGNAL
SIG. COMMON
EXCITATION
SENSE
+SENSE
+EXCITATION
SHIELD**
10
9
8
7
6
5
4
3
2
1
+SIGNAL
**
(NOT ISOLATED; connects
internally to CHASSIS GROUND)
[FOR FUTURE USE]
*
* Connect SIGNAL to EXCITATION
for Zero to Full Scale Potentiometer;
Connect SIGNAL to SIG. COMMON
for Zero Center Potentiometer
5D64 Module
SCREW
TERMINAL
BLOCK
PLUGGED INTO TRANSDUCER
CONNECTOR (see Fig. 3)
Fig. 8.d
5-Wire Potentiometer
Cabling (20 ft. or longer)

Related product manuals