EasyManua.ls Logo

Dell E228WFPc - Power Board

Dell E228WFPc
83 pages
Print Icon
To Next Page IconTo Next Page
To Next Page IconTo Next Page
To Previous Page IconTo Previous Page
To Previous Page IconTo Previous Page
Loading...
22"LCD Color Monitor Dell E228WFPc
38
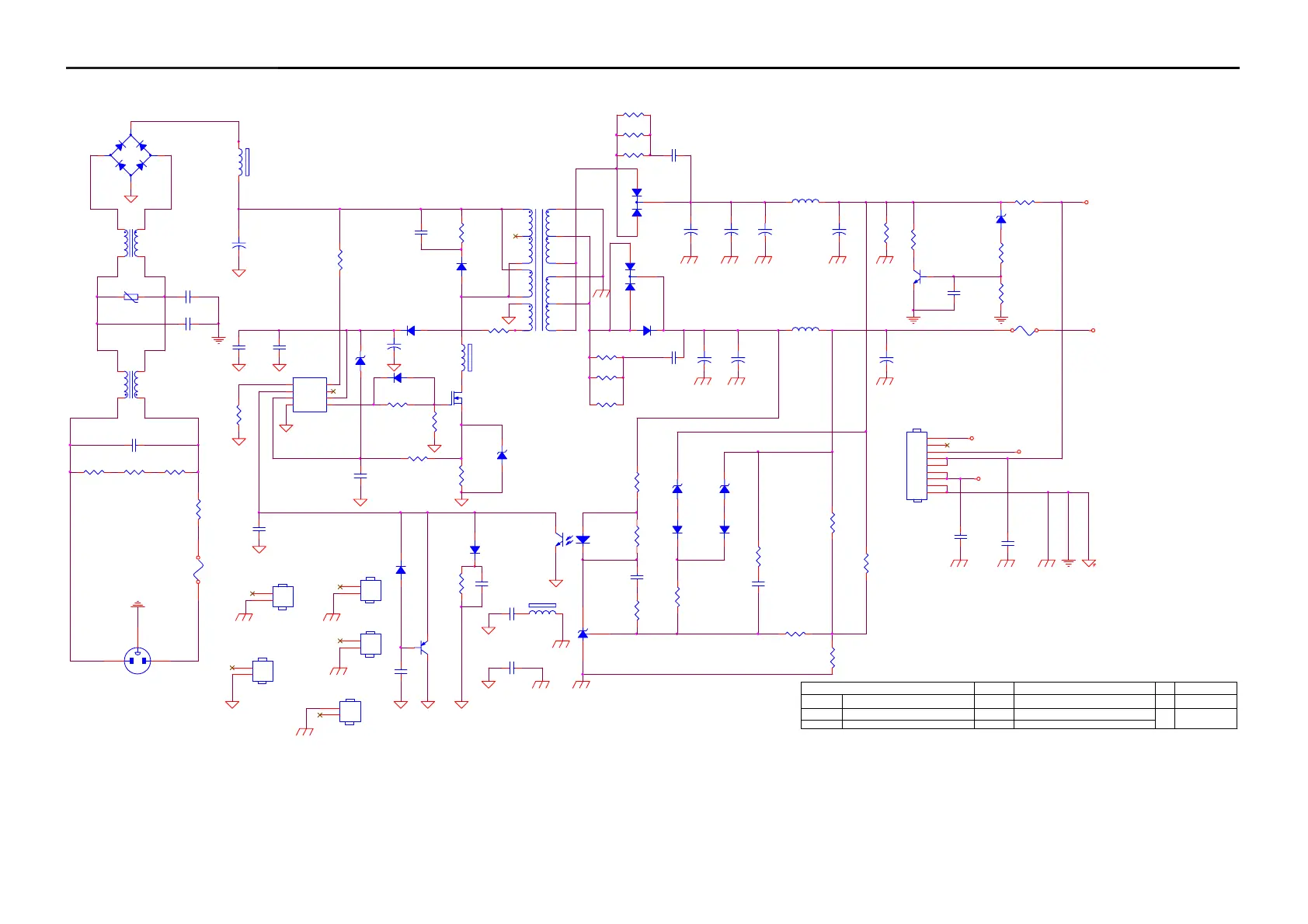
7.2 Power Board
HS5
HEAT SINK(D920)
1
2
ZD921
RLZ16B
1 2
R95347 1/4W
 
Q910
NC
C913
220pF
+5V
R95247 1/4W
 
R923
10K 1/8W
R955 47 1/4W
 
ON/OFF
C915
NC
R913
1K 1/8W
D911
NC
C914
470pF/25V
R911
100K 1/8W
 
D921
NC
1
2
3
R922
470R 1/8W
R924
3K6 1/8W
C916
0.1uF
HS1
HEAT SINK(Q900)
1
2
D901
UF4003PT
-
+
BD901
2KBP08M
2
1
3
4
ZD902
NC
1 2
Q900
STP10NK70ZFP
R910
3.3 1/4W
 
R932
NC
R925
1K 1/8W
R95147 1/4W
 
IC902
PC123X2YFZOF
12
43
+
C932
1000uF/16V
R915
10K 1/8W
+
C923
680uF/25V
F903
FUSE
D910 LL4148WP
R909
100K 2W
 
C904
1000PF
L921
1.1uH
Q902
PMBS3904
D921
1060CT
+
C911
22uF/50V
+
C922
680uF/25V
R907
150ohm
CN901
SOCKET
12
3
C912
0.1uF
GND2
GND
1
2
R908
1KOHM
GND3
GND
1
2
R916
0.43 2W
 
ZD922
RLZ5.1B
1 2
D900
PR1007R
ZD920
RLZ16B
1 2
C909 0. 47uF
R956 47 1/4W
 
F902
0R05 1/ 4W
NR901
NTCR
C901
1000pF
C929
0.1uF
C900
2200PF
D904
NC
D916
LL4148WP
R902
330K 1/4W
PWPC7C 42LAA1
1
DELL 22" cost down
Custom
23Tuesday , March 04, 2008
715G2594-1-4
称爹
<>
01.POWER
G2594-1-4-X-14-080303
OEM MODEL Size
Rev
Date
Sheet
of
TPV MODEL
PCB NAME
称爹
T P V ( Top Victory Electronics Co . , Ltd. )
Key Component
絬隔瓜絪腹
R927
1K 1/8W
L902
L
1
4
2
3
CN902
WIRE HARNESS
1
2
3
4
5
6
7
8
9
R928
1K 1/8W
FB902
JUMPER
1 2
C921
0.001uF/500V
FB901
BEAD
12
R931
10K 1/4W
 
C931
0.1uF
+14V
ZD901
NC
1 2
+
C925
470uF/25V
IC903
KIA431A-AT/P
GND1
GND
1
2
+
C907
120uF/450V
R905
10K 1/4W
 
T901
POWER X'FMR
4
5
6
7
8
9
10
11
12
4
6
1
3
DIM
F901
FUSE
R926
43K 1% 1/8W
 
+
C924
680uF/25V
R954 47 1/4W
 
R930
1K 1/8W
R912
10R 1/ 4W
IC901
LD7575PS
1
2
3
4 5
6
7
8
RT
COMP
CS
GNDOUT
VCC
NC
HV
R929
2.4K 1/8W
 
C933
NC
+
C926
1000uF/16V
FB903
BEAD
12
C920
0.001uF/500V
80GL17T 39 L
D920
SBT150-10LST
1
2
3
+5V
C930
0.1uF
C910
1500PF/2KV
R901
330K 1/4W
C928
0.1uF
VAR901
NC
L901
4.0mH
1
2
4
3
D915
LL4148WP
C903
1000PF
R900
330K 1/4W
C902
1000pF
L922
1.1uH
R903
NC
+
C927
470uF/16V

Related product manuals