EasyManua.ls Logo

Dell E228WFPc - 7 Schematic Diagram; Main Board

Dell E228WFPc
83 pages
Print Icon
To Next Page IconTo Next Page
To Next Page IconTo Next Page
To Previous Page IconTo Previous Page
To Previous Page IconTo Previous Page
Loading...
22"LCD Color Monitor Dell E228WFPc
33
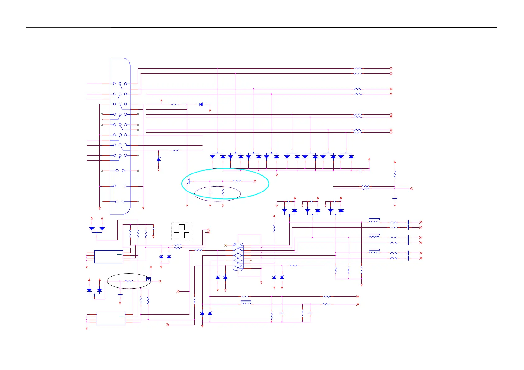
7. Schematic Diagram
7.1 Main Board
GND
RXC-IN
RX1-IN
RX0-IN
R232
220 1/10W
R228 220 1/10W
SCL_IN
SDA_IN
ZD210
UD ZS5.6B
C211
0.01uF
C212
0.01uF
C213
0.01uF
ZD211
UD ZS5.6B
C215
0.01uF
C216
0.01uF
R229
75 1/10W
R223
75 1/10W
R220
75 1/10W
ADD 6/23
GND GND
GND
FB201
60 OHM
HOT_PLUG
R218 33K 1/10W
R214
10K 1/10W
R217 22K 1/10W
3
1
2
D209
BAV70
FB202
60 OHM
FB203
60 OHM
DDC_SDA_A
C217
22pF
R210
220 1/10W
DVI_HPD
DVI_5V
3
1
2
D208
BAV99
R237 220 1/10W
3
1
2
D202
BAV99
3
1
2
D201
BAV99
3
1
2
D205
BAV99
R203 10 1/10W
R205 10 1/10W
R207 10 1/10W
R204 10 1/10W
R206 10 1/10W
VGA_PLUG
C218
22pF
3
1
2
D206
BAV99
R208 10 1/10W
R209 10 1/10W
CABLE_DET (3)
3
1
2
D203
BAV99
C201
1000pF/50V
GND
3
1
2
D207
BAV99
3
1
2
D204
BAV99
RX2-IN
ZD209
UDZS5.6B
GND
DVI_5V
Q201
2N7002E
75-ohm terminating resistor
very close to the VGA
conn.
3
1
2
D211
BAV99
3
1
2
D212
BAV99
3
1
2
D213
BAV99
SCL_IN
NC/NC/NC/E0/E0
1
NC/NC/E1/E1/E1
2
NC/E2/E2/E2/E2
3
VSS
4
SDA
5
SCL
6
WC
7
VCC
8
U201
M24C02-WMN6TP
(8 mil)
Pins 6/7/8 are R/G/B
return lines resp.
+5V +5V +5V
GND
(10 mil,
┰キ︽絬
)
GND GND
3
2
3
1
2
D210
BAV70
1
+5V
NC/NC/NC/E0/E0
1
NC/NC/E1/E1/E1
2
NC/E2/E2/E2/E2
3
VSS
4
SDA
5
SCL
6
WC
7
VCC
8
U202
M24C 02- W MN6TP
ZD201
UDZS5.6B
VS (3)
HS (3)
C262
0.001uF
C219
0.1uF 16V
R262
10K 1/10W 5%
GND GND
R224
100 1/10W
R230
100 1/10W
R225
4.7K 1/10W
Q202
PMBS3904
GND
GND
R238 220 1/10W
R239 220 1/10W
1
2
3
4
5
6
7
8
17
18
19
20
21
22
23
24
9
11
13
15
10
12
14
16
C1
C5C5
C2
C3
C4
CN201
JACK
HDCP_RST (3)
GND
+5V
GND
GND
C221
0.1uF 16V
C222
0.1uF 16V
C210
0.01uF
R240
2.2K 1/10W
C214
0.1uF 16V
R241
2.2K 1/10W
DVI_HPD
R233
75 1/10W
GND
R201 10K 1/10W
GND
GND
VGA_5V
RED+ (3)
BLUE- (3)
RED- (3)
BLUE+ (3)
HOT_PLUG
GREEN+ (3)
GREEN- (3)
GND
DVI_5V
GND
DDC_SCL_VGA(3)
R211
10K 1/10W
DDC_SDA_VGA(3)
ZD202
UDZS5.6B
DVI_EDID_WP (3)
ZD203
UDZS5.6B
FB204
430 OHM
+5V
R243 0 1/10W
R234
75 1/10W
GND
ZD204
UDZS5.6B
1
6
2
7
3
8
4
9
5
11
12
13
14
15
10
1716
CN202
DB15
DVI_5V +5V
VGA_5V
RX1- (3)
RX2+ (3)
RX2- (3)
RXC+ (3)
RX0+ (3)
RX1+ (3)
RXC- (3)
RX0- (3)
R212
4.7K 1/10W
R235
75 1/10W
ZD212
UDZS5.6B
GND
R244
10K 1/10W
8/16
R242
4.7K 1/10W
ZD208
UDZS5.6B
VGA_PLUG
RX1+IN
RX1+IN
DDC_SCL_A
C209
0.1uF 16V
RX2+IN
RX0-IN
ZD207
UDZS5.6B
RX0+IN
RXC+IN
RXC-IN
+3. 3V_VDD
DDC_SCL_DVI (3)
DDC_SDA_DVI (3)
SDA_IN
RX0+IN
GND
RXC+IN
R215 47R 1/10W
R216 47R 1/10W
R213
4.7K 1/10W
R202 10 1/10W
HS_in
VS_IN
R226
4.7K 1/10W
R227
4.7K 1/10W
R222
100 1/10W
C220
0.1uF 16V

Related product manuals