EasyManua.ls Logo

Delta ASD-A2-0421 Series - 5.6 Tuning Procedure; 7.3 Description of Motion Axes; Chapter 11 Specifications; 11.1 Specifications of Servo Drives

Delta ASD-A2-0421 Series
12 pages
Go to English
To Next Page IconTo Next Page
To Next Page IconTo Next Page
To Previous Page IconTo Previous Page
To Previous Page IconTo Previous Page
Loading...
4.5kW ~ 15kW modeller:
20mm
(0.8in)
min.
50mm
(2.0in)
min.
20mm
(0.8in)
min.
50mm
(2.0in)
min.
NOTE
Ürünün kontrol panosuna yerleşiminde şekilde belirtilen minimum çevre boşluklarının bırakıldığına emin olunuz.
Aksi halde sıcaklıktan dolayı ürün düzgün çalışmayabilir.
Temel Kontroller
AC servo sürücüye power bağlandıktan sonra, AC servo sürücünün hazır olduğunu gösteren şarj LED aktif olur.
Madde İçerik
Genel Kontrol
Servo sürücünün vidalarını, motor şaftını, terminal bloğunu ve mekanik sisteme bağlantısını periyodik olarak kontrol ediniz.
Titreşim ve sıcaklık değişiminden dolayı vidalar gevşeyebileceği için vidaların sıkılı olduğunu kontrol ediniz.
Servo sürücünün, motorun, kontrol panelinin içine veya havalandırma deliklerinden içeriye yağ, su, metalik parça ya da
yabancı nesne girmediğine emin olunuz. Bu durumlar arızaya sebep olabilir.
Kontrol panelinin ve kurulumun doğru olduğuna emin olunuz. Ürün toz, zararlı sıvı, gaz ve tozlu ortamdan uzak tutulmalıdır.
Tüm bağlantı kurallarına ve tavsiyelere uyulduğundan emin olunuz. Aksi halde sürücü ve motor zarar görebilir.
Çalışmadan Önce
Kontrol
(Kontrol Beslemesi
Uygulanmadan)
Servo sürücü ve motorların hasarlı olup olmadığını kontrol ediniz.
Elektrik çarpmasından korunmak için, servo sürücünün toprak terminalinin kontrol panelinin toprak terminaline bağ
olduğundan emin olun.
Enerji kesildikten sonra bağlantı yapmadan önce, kapasitörlerin deşarj olması için 10 dakika bekleyin yada kapasitörleri
deşarj etmek için uygun bir deşarj ekipmanı kullanın.
Tüm bağlantı terminallerinin doğru izole olduğundan emin olun.
Tüm bağlantıların doğru yapıldığından emin olun. Aksi halde tehlike olabilir ve ürün zarar görebilir.
Sürücünün içinde kullanılmayan vidalar, metal parçacıklar, iletken veya yanıcı materyaller olmadığını gözle kontrol edip emin
olunuz.
Servo sürücünün üzeri ve veya harici fren direnci yakınlarına kesinlikle yanıcı nesneler koymayınız.
Kontrol anahtarının OFF konumda olduğuna emin olun.
Eğer elektromanyetik fren kullanılıyor ise, bağlantının doğru yapıldığından emin olun.
Eğer gerekli ise, servo sürücünün gürültüden etkilenmesini önlemek için elektriksel filtre kullanın.
Sürücüye uygulanan voltajın doğru ve sürücüye uygun olduğundan emin olun.
Çalışma Sırasında
Kontrol
(Kontrol beslemesi
uygulanırken)
Kabloların zarar görmemiş olduğundan, aşırı gerilmediğinden ve aşırı yüklenilip ezilmediğinden emin olunuz. Motor çalışğı
zaman, kabloların zarar görmediğini, aşınmadığını ve genişlemediğini kontrol ediniz.
Çalışma sırasında anormal titreşimleri ve sesleri kontrol ediniz. Eğer motor çalışıyor iken anormal bir şekilde titriyor veya ses
çıkarıyor ise teknik servisimizle bağlantıya geçiniz.
Kullanıcı tanımlı parametrelerin doğru ayarlandığından emin olunuz. Makineler çeşitlerine göre farklı karakteristikler
göstereceğinden herhangi bir kaza ve hasara sebep olmamak için parametreleri doğru ayarlandığınızdan emin olunuz.
Servo sürücü OFF olduğunda bazı parametrelerin resetlendiğinden emin olunuz. (Lütfen servo user manuel unite 8’e
bakınız). Aksi halde ürün zarar görebilir.
Servo sürücünün rölesi çalışıyor iken kontak sesi gelmiyor veya anormal sesler geliyor ise lütfen teknik servisimizle
bağlantıya geçiniz.
LED display ve power indikatörlerinin durumlarını kontrol ediniz. LED display ve güç indikatörlerinde anormal bir durum
meydana gelirse lütfen teknik servisimizle bağlantıya geçiniz.
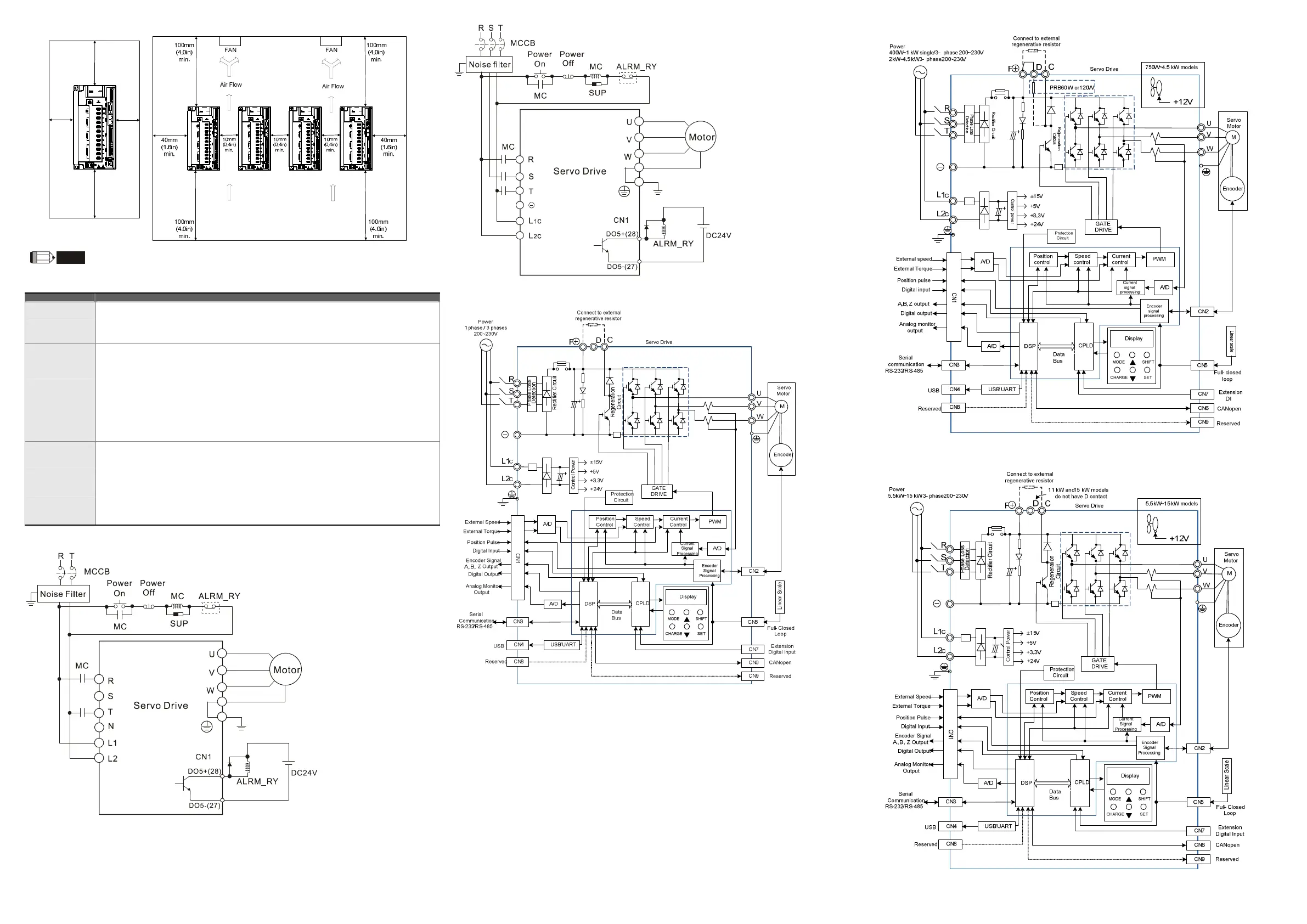
Bağlantı Metodları
Tek-Faz Power Supply Bağlantısı (1.5kW ve altı modeler için)
Üç-Faz Power Supply Bağlantısı (Tüm modeler için)
Ana Bağlantılar
200W ve altı modeler için (Dahili fren direnci yok)
400W ~ 4.5kW modeller (Dahili fren direnci)
5.5kW ~ 15kW modeller (FAN mevcut, Dahili fren direnci yok)

Other manuals for Delta ASD-A2-0421 Series

Related product manuals