EasyManua.ls Logo

Delta VFD550C43A-00 - Page 498

Delta VFD550C43A-00
1259 pages
Print Icon
To Next Page IconTo Next Page
To Next Page IconTo Next Page
To Previous Page IconTo Previous Page
To Previous Page IconTo Previous Page
Loading...
Chapter 12 Descriptions of Parameter SettingsC2000 Plus
12.1-01-5
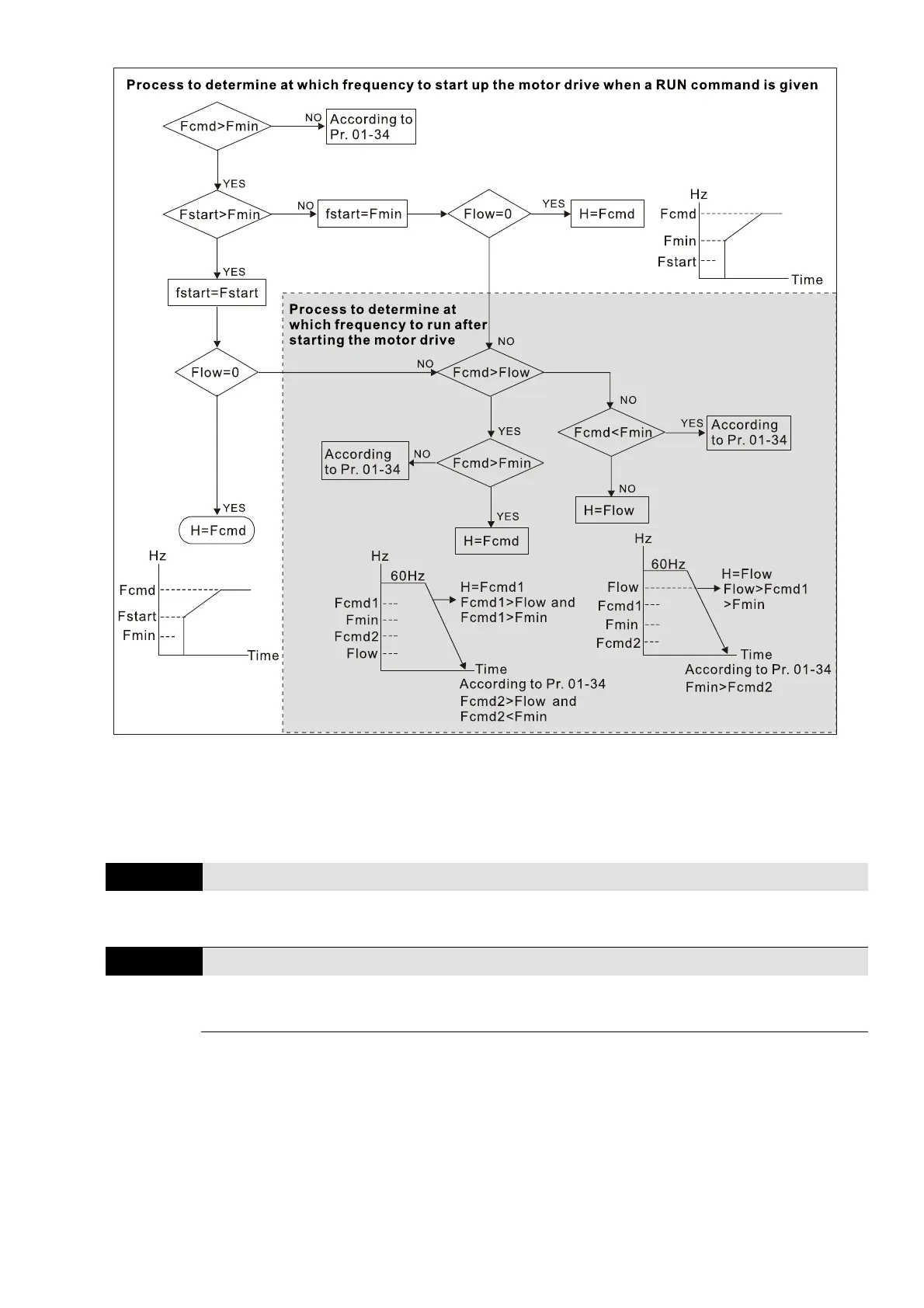
When Fcmd > Fmin and Fcmd < Fstart:
If Flow < Fcmd, the drive runs directly by Fcmd.
If Flow Fcmd, the drive runs with Fcmd, and then rises to Flow according to acceleration time.
The drive’s output frequency goes directly to 0 when decelerating to Fmin.
01-10
Output Frequency Upper Limit
Default: 599.00
Settings 0.00–599.00 Hz
01-11
Output Frequency Lower Limit
Default: 0.00
Settings 0.00–599.00 Hz
If the output frequency setting is higher than the upper limit (Pr.01-10), the drive runs with the
upper limit frequency. If the output frequency setting is lower than the lower limit (Pr.01-11) but
higher than the minimum output frequency (Pr.01-07), the drive runs with the lower limit frequency.
Set the upper limit frequency > the lower limit frequency (Pr.01-10 setting value must be > Pr.01-
11 setting value).
If the slip compensation function (Pr.07-27) is enabled for the drive, the drive’s output frequency
may exceed the Frequency command.

Table of Contents

Related product manuals