EasyManua.ls Logo

Delta VFD7A5ME21ANNAA

Delta VFD7A5ME21ANNAA
403 pages
To Next Page IconTo Next Page
To Next Page IconTo Next Page
To Previous Page IconTo Previous Page
To Previous Page IconTo Previous Page
Loading...
Chapter 7 Optional AccessoriesME300
7-54
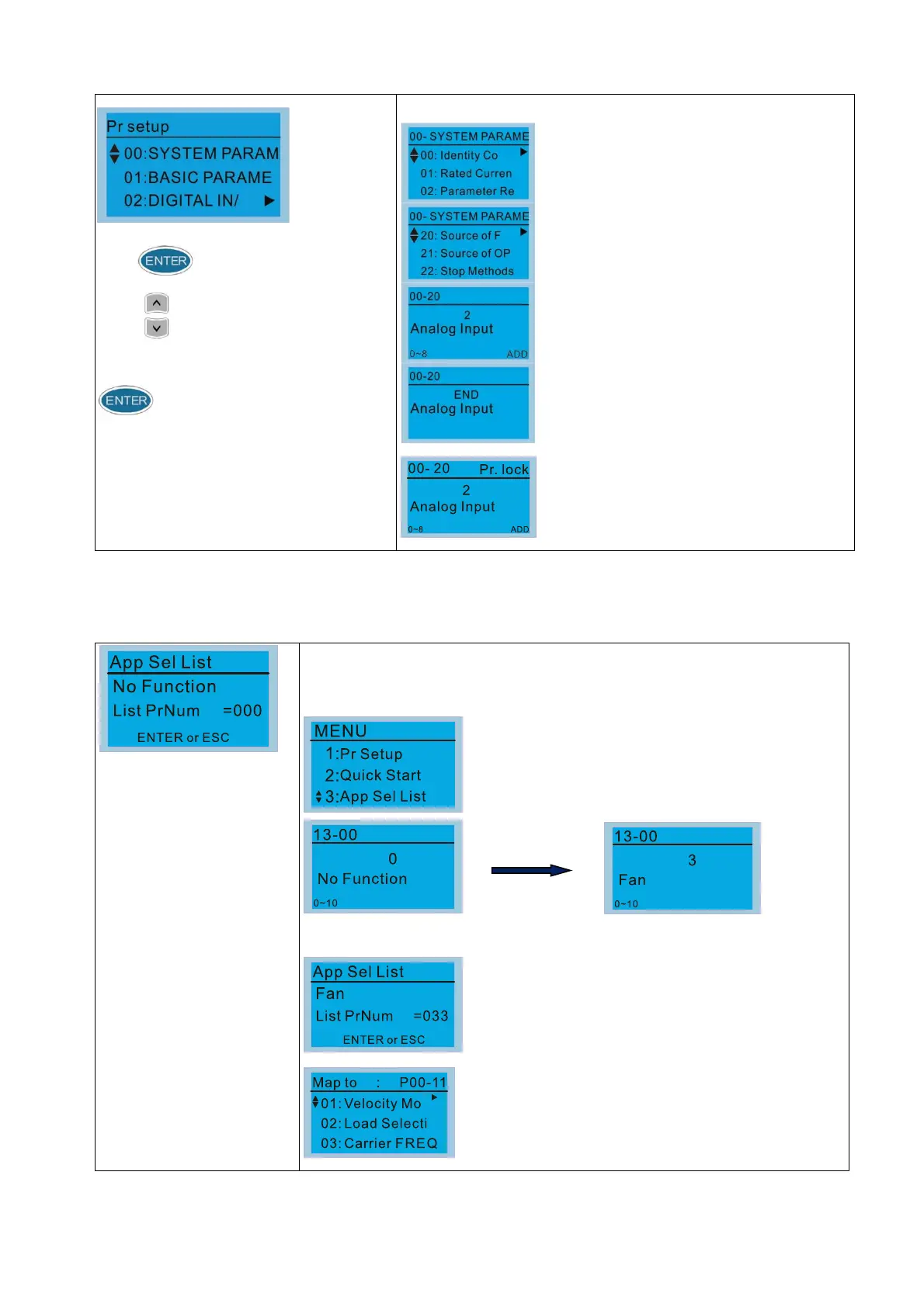
1. Parameter Setup
Press to select.
Press to select the parameter group.
Once you select a parameter group, press
to go into that group.
For example: Set up source of master frequency command.
In the Group 00 Drive Parameters,
use Up/Down keys to select parameter 20:
Source of F.
Press ENTER to go to this parameter’s setting
menu.
Use Up/Down keys to choose a setting.
For example: Choose “2 Analogue Input”, and
then press ENTER.
After you press ENTER, “END” displays which
means that the parameter setting is done.
NOTE: When parameter lock/password
protection function is enabled, “Pr. lock”
displays on the right-up corner of the keypad.
In this case, it means that the paramete
r
cannot be written or is protected by the
password.
2. Quick Start (ME300 models do not support this function)
3. Application Selection List
You can use this function to select application and its parameter settings.
For example:
Select 3: Application Selection List
Press ENTER to go into the Application Selection List.
Select Application
Press ENTER to enter the application selection screen, and the selected
application set is “Fan”.
Press ENTER to enter the Fan application set screen.
Press Up/ Down keys to select the parameter.

Table of Contents

Related product manuals