EasyManua.ls Logo

Denon DRM-595 - Page 41

Denon DRM-595
69 pages
To Next Page IconTo Next Page
To Next Page IconTo Next Page
To Previous Page IconTo Previous Page
To Previous Page IconTo Previous Page
Loading...
ESPAÑOL
41
y
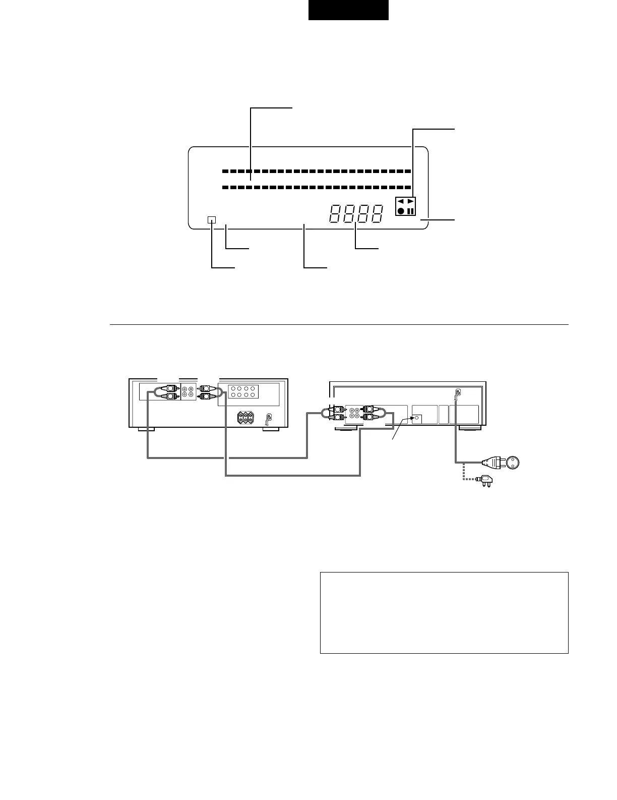
Presentación visual
Los indicadores con número dentro de un circulo se encienden al presionar el botón correspondiente.
L
R
-40 +10-30 +5-20 +3-10 +1-5 0-3 -1
SYNCMPX
MEMO
dB
Medidor de nivel de cresta
Indica los niveles de las señales de grabación y
reproducción de los canales izquierdo y derecho.
Indicadores de transporte de cinta
Indicador de memoria
Contador de cinta
Indicador de grabación sincronizada, (Vea la página 44.)
Indicador de filtro
MPX
Indicador de control
remoto
CONEXION
Dejar desconectado el sistema completo (incluso esta bandeja de casete) hasta que todas las conexiones entre la bandeja y los demás componentes hayan sido
realizadas.
VOLTAGE
SELECTOR
115V 230V
PRESET
LINE
OUT
LINE
IN
SYNCHRO
TAPE-1
PB
REC
L
R
R
L
R
L
L
R
L
R
LINE
OUT IN
L
R
Receptor o amplificador
BLANCO BLANCO
ROJO ROJO
BLANCO BLANCO
ROJO ROJO
DRM-595
Este conector se emplea
solamente para la función de
grabación sincronizada.
No conecte micrófonos,
auriculares ni otras clavijas.
Clavija tomacorriente para fuerza
CA 230 V 50 Hz
(Enchufar en un tomacorriente de fuerza)
Cable de alimentación
(para el modelo del Reino
Unido)
2
Conexión de la bandeja al amplificador
Antes de conectar la bandeja al amplificador, seria una buena práctica
revisar el manual de instrucciones del amplificador.
Utilizar las fichas blancas para el canal izquierdo y las fichas rojas para el
canal derecho.
2 Copia de la cinta
Muchos amplificadores y receptores estereofónicos cuentan con el
circuito para la copia de cinta, de manera que pueda realizarse la
duplicación de la cinta entre dos o más bandejas de cinta. Se ruega ver
el manual de instrucciones del amplificador acerca de la explicación
sobre este modo de operación.
2 Conexión de auriculares
Para escuchar a través de los auriculares, debe enchufarse la ficha en el
jack de PHONES (auriculares).
2 Precauciones para la instalación
En el caso que la bandeja se colocara encima o cerca del amplificador, TV o
sintonizador, pueden producirse los ruidos (zumbido de inducción) o
interferencias de batido (especialmente durante la recepción de AM). En el
caso que suceda esto, debe separarse la bandeja de los otros
componentes or reorientar su posición.
Precaución:
Usted escuchará un sonido mecánico la primera vez que ajuste el
interruptor de alimentación a la posición “ON” (activado) después de
conectar el cable de alimentación a un tomacorriente. Este sonido lo
produce el mecanismo del casete mientras es ajustado a su condición
correcta de operación, y es normal. (Si desea emplear una toma de CA de
un receptor o amplificador, use una toma “sin interruptor”
(“UNSWITCHED”).)

Table of Contents

Related product manuals