EasyManua.ls Logo

Denon S-52 DAB - SYSTEM BLOCK DIAGRAMS; S-52;S52 DAB System Block Diagram

Denon S-52 DAB
102 pages
Print Icon
To Next Page IconTo Next Page
To Next Page IconTo Next Page
To Previous Page IconTo Previous Page
To Previous Page IconTo Previous Page
Loading...
48
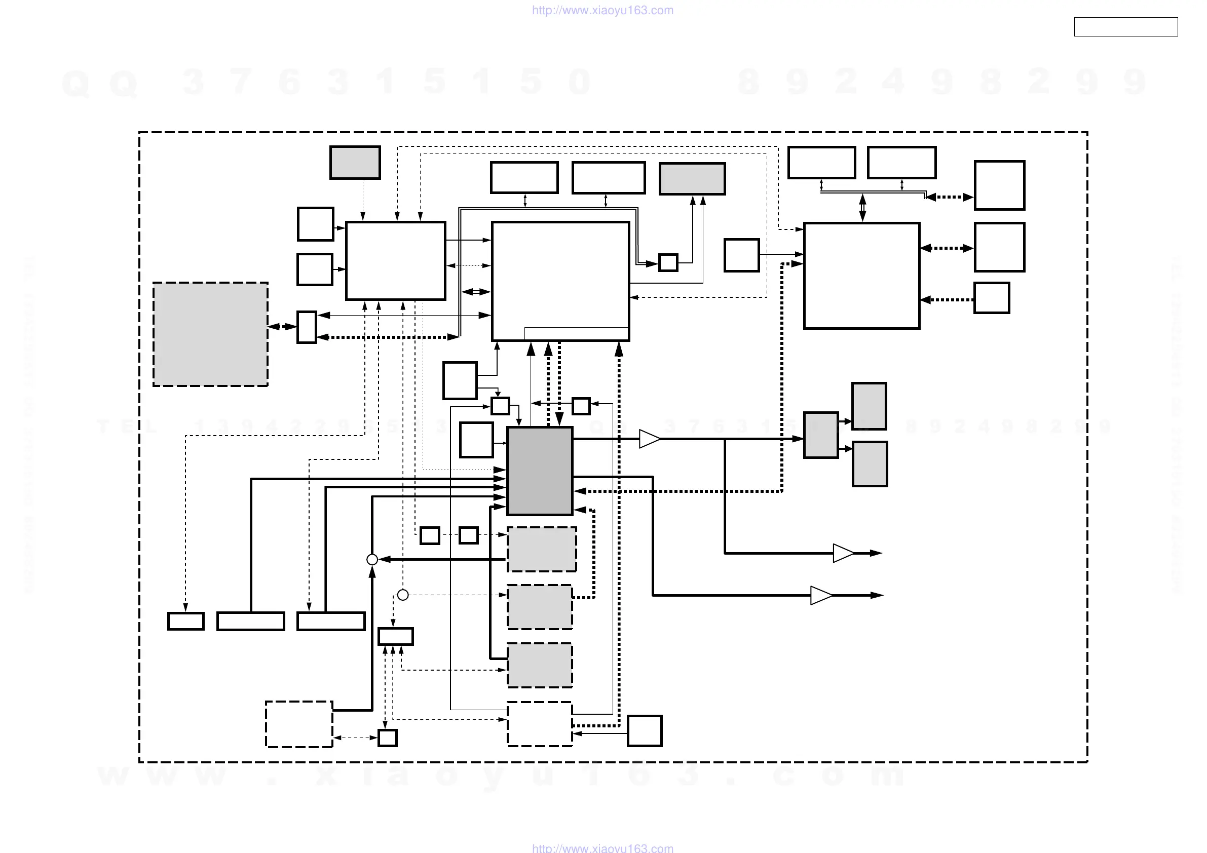
S-52/S-52DAB/S-32
S-52,S52DAB
K8D1716UBC
W9812G6GH
W9812G6GH
Phy
RTL8201CP
K8D3216UBC
128M SDRAM
128M SDRAM
32M Frash
16M Frash
Address/Data BUS
Res
SPI
SPI
SPI
X,tal
X'TAL
24.576
M
X'TAL
11.2896
M
X'TAL
45.158
M
AD
DA
DA
DIR
X'TAL
12.288
M
24.0M
LOGIC
LV245x2
LV32
4052
SPDIF
TA8216
FS/64FS
LV125LV125
LV573
BD4727
Reset
LCD
USB
Broad Com
WiFi
ADSP-BF532
DM-850E
Network Client
Ethrnet/Wifi
ATAPI Control
WMA,MP3,AAC
FLAG,WAV,DECODE
DINAMIC EQ
LCD control
Sport0
KEY/RC
IDE
UART1
UART2
AIN (IPod)
E3
E3
E3
AMP
SP
SP
Analog
HCT244
Ad/Data BUS
MCLK
5V 12V
5V
3.3V 5V
3.3V 5.3V
3.3V 12V
E2 ONLY
RDS
Subwoofer
DIR
CODECVR
INPUT SEL
AK4683
HeadPhone
3.3V5V
3.3V
5V
UART3
EK
DAB TUNER
E2/EK/J
AM/FM TUNER
HD Radio
E3
XM Ready
*OPTION
UART3
UART3
UART3
SPI
768K/32K
M30879FKBGP
µCOM
LINE INRC
CD ROM
DRIVE
(FGDVS202MS)
S52 SYSTEM PART BLOCK DIAGRAM
BLOCK DIAGRAMS
w
w
w
.
x
i
a
o
y
u
1
6
3
.
c
o
m
Q
Q
3
7
6
3
1
5
1
5
0
9
9
2
8
9
4
2
9
8
T
E
L
1
3
9
4
2
2
9
6
5
1
3
9
9
2
8
9
4
2
9
8
0
5
1
5
1
3
6
7
3
Q
Q
TEL 13942296513 QQ 376315150 892498299
TEL 13942296513 QQ 376315150 892498299
http://www.xiaoyu163.com
http://www.xiaoyu163.com

Table of Contents

Related product manuals