EasyManua.ls Logo

Dexter Laundry T-900 - Vended Washer Error Codes; Prices

Dexter Laundry T-900
340 pages
Print Icon
To Next Page IconTo Next Page
To Next Page IconTo Next Page
To Previous Page IconTo Previous Page
To Previous Page IconTo Previous Page
Loading...
74
8514-300-001 REV PR
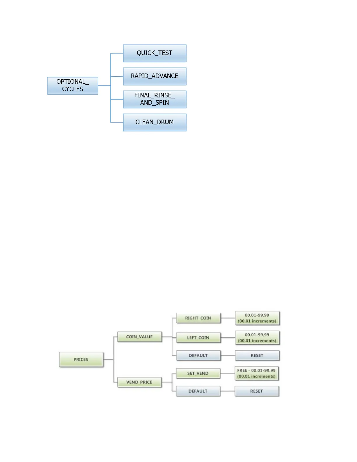
Figure 7-44 Top Level Oponal Cycles Menu
7.4.3 Vended Washer Error Codes
The last fifteen occurring error codes will be stored in the control with a time and date stamp.
The purpose of this option is only to observe the history of these code occurrences (no changes
can be made).
The time is based off the Real Time Clock, but potentially shifted by the user’s manual
programming changes (Shift Hours option) and/or network time override. As additional error
codes occur, the oldest of the fifteen logged codes is cleared from memory.
7.4.4 Prices
This option allows the user to set values for coin acceptor inputs and to set the vend price. It
also allows the user to return the values to factory defaults. After changing prices using the
“Up” or “Down” buttons, the “Enter” button must be pressed again for the control to store the
changes that have been made.
1. “RIGHT COIN” and “LEFT COIN” are the two possible inputs from coin acceptors.
2. “SET VEND” is the actual Base Vend Price (or Vend Price A) that is shown on the control
display.
To reset either the coin acceptor inputs or the vend price to factory default, press “Enter” when
the “DEFAULT” prompt is shown. Press “Enter” again when the “RESET” prompt is shown to
confirm the action.
Figure 7-45 Top Level Prices Menu

Table of Contents

Other manuals for Dexter Laundry T-900

Related product manuals