EasyManua.ls Logo

Digitus DS-55309 - Instrucciones de Conexión

Digitus DS-55309
70 pages
Print Icon
To Next Page IconTo Next Page
To Next Page IconTo Next Page
To Previous Page IconTo Previous Page
To Previous Page IconTo Previous Page
Loading...
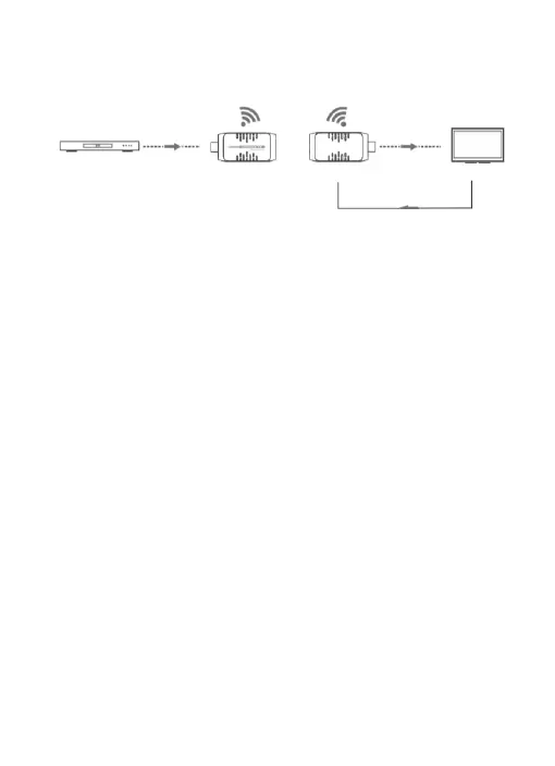
Conexión
Instrucciones de conexión
1) Conecte la entrada HDMI al dispositivo de fuente HDMI con el cable HDMI.
2) Conecte la salida HDMI a la pantalla HDMI con el cable HDMI.
3) Encienda el dispositivo (luces LED de encendido) y funcionará.
Nota
1) Cuando se transmita la señal inalámbrica a través de paredes, cristales y
otros obstáculos, habrá pérdida de señal. Instale este dispositivo en un buen
entorno con pocos obstáculos.
2) La señal inalámbrica del entorno afectarán a la transmisión, como
microondas, ratones y teclados inalámbricos, etc.
Transmisor TX del extensor HDMI
DVD
HDMI-Extender-
Empfänger (RX)
HDMI-
Anzeigegerät
Micro-USB-Kabel
Receptor RX del
extensor HDMI
Pantalla HDMI
Cable Micro USB

Related product manuals