EasyManua.ls Logo

DIMOEL Kit ElectroDue - Page 44

DIMOEL Kit ElectroDue
Print Icon
To Next Page IconTo Next Page
To Next Page IconTo Next Page
To Previous Page IconTo Previous Page
To Previous Page IconTo Previous Page
Loading...
ENGLISH
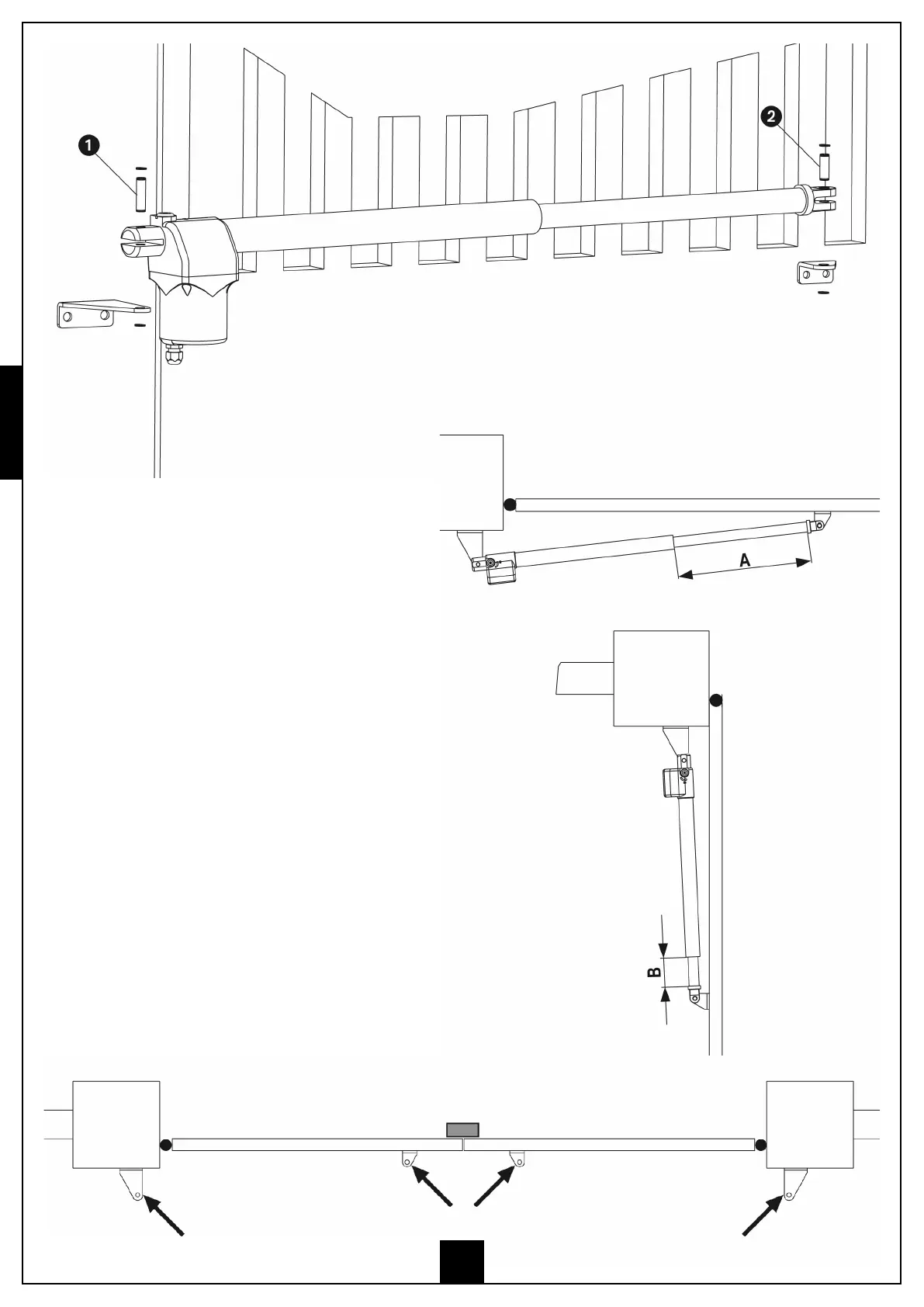
POUR FIXER LES VERINS
Après avoir noté sur les piliers les dimensions souhaitées dans le
tableau de la page précédente, procéder avec les opérations
suivantes:
Fixer les pattes sur les piliers et sur le portails: Il est
conseillé d’utiliser les chevilles appropriées ou si la
structure et les matériaux le permettent, souder directement
les pattes.
Fermer le vantail.
Déverrouiller l’opérateur.
Mettre l’opérateur sur les pattes et fixer les goujons 1 et 2
avec les dés auto bloquants selon la figure.
Tester l’ouverture du battant manuellement, elle doit se faire
librement sans le moindre obstacle.
ATTENTION: pour ne pas dommager l'actuateur il
faut imperativement respecter les CONDITIONS SUIVANTES:
Les étrieres doivent être positionnées à la même hauteur
La course maximum du bras A (avec portail completement
fermé) ne doit pas être supérieure à 370 mm pour le
MOOV-B300, 470 mm pour le MOOV-B400 et 670 mm pour
le MOOV-B600.
La course minimum du bras B (avec portail completement
ouvert) ne doit pas être inferieure à 70 mm.
ATTENTION: les étriers DOIVENT être placés comme
indiqué par le dessin. Le montage incorrect d’un seul étrier
peut gravement endommager le moteur.
42

Related product manuals