EasyManua.ls Logo

Dimplex ASCARI MA12 - Page 29

Dimplex ASCARI MA12
40 pages
Print Icon
To Next Page IconTo Next Page
To Next Page IconTo Next Page
To Previous Page IconTo Previous Page
To Previous Page IconTo Previous Page
Loading...
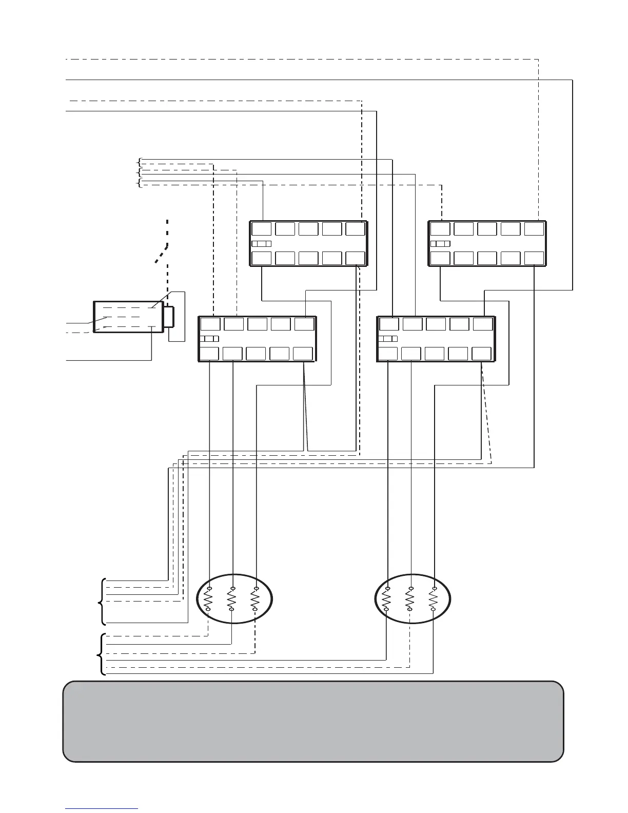
Ascari MA12 -p. 29 -
AQS1 : 60°C Safety limitor with manual reset
AQS2 : 100°C safety limitor with manual reset
Légende :
L2
L3
L1
L4 A1
A2
T4
T3
T2
T1
K2
L2 L3
L1 L4 A1
A2
T4T3T2
T1
K4
L2 L3
L1
L4
A1
A2
T4
T3
T2
T1
K1
L2
L3
L1
L4
A1
A2
T4T3
T2
T1
K3
red
balck
white
white
red
black
white
red
white
yellow
white
black
blue
blue
blue
red
black
red
balck
blue
T1 T2
bleu
bleu
red
black
white
brown
brown
blue
black
red
yellow
white
12
25
R
a2
a1
11
14
red
K1 to K4: 20A power breakers
T1 & T2 : 6kW heating elements
live
External
command