EasyManua.ls Logo

Dimplex EF3003 - WIRING Diagram - Chinese Made - 3 STAGE Remote CONTROL; WIRING Diagram - CANADIAN Made

Dimplex EF3003
16 pages
Print Icon
To Next Page IconTo Next Page
To Next Page IconTo Next Page
To Previous Page IconTo Previous Page
To Previous Page IconTo Previous Page
Loading...
9
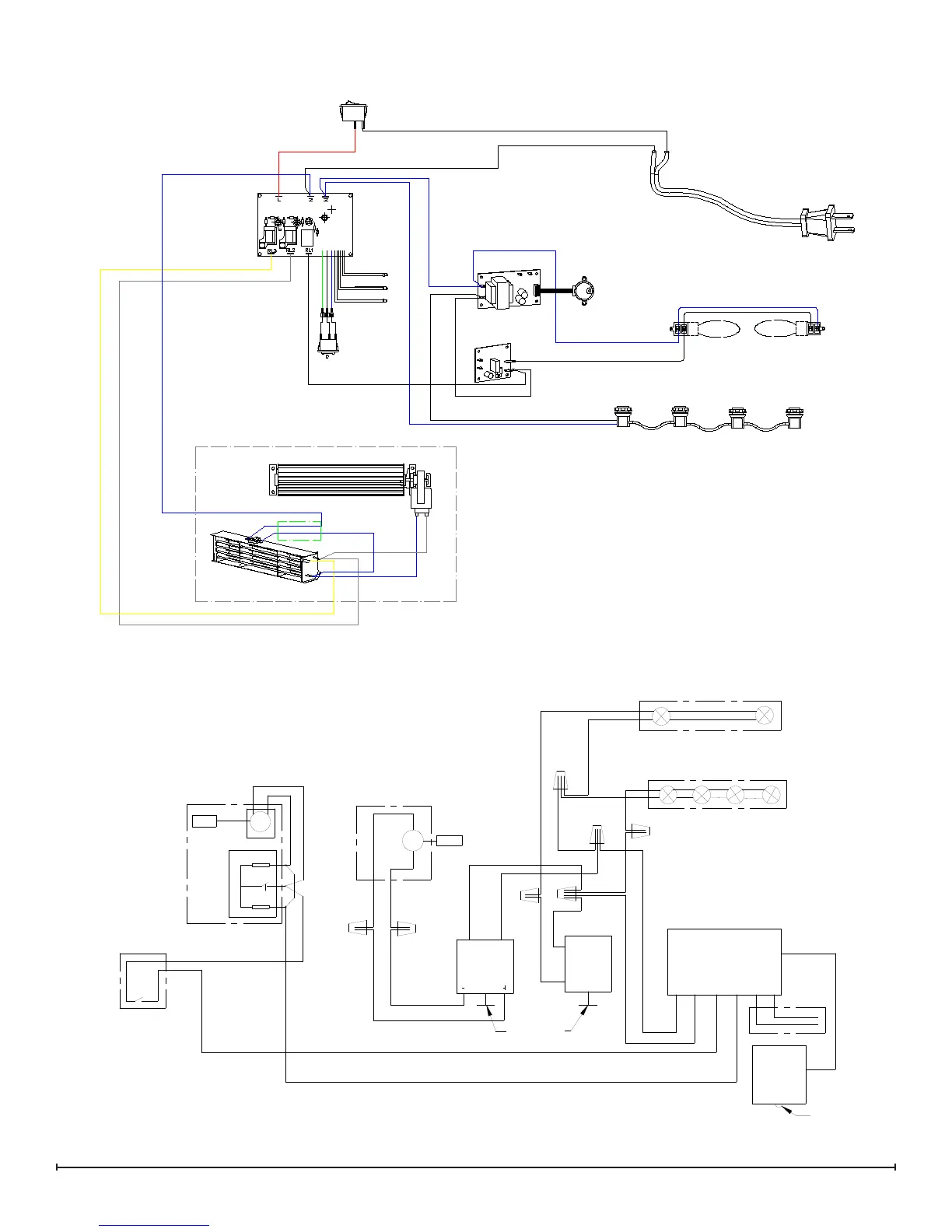
WIRING DIAGRAM - CHINESE MADE - 3 STAGE REMOTE CONTROL
MOMENTARY
SWITCH
DC
MOT
AC
MOT
SWITCH
ROCKER
AC/L
AC/N
HEAT2 N
HEAT1 L
FAN2 N
FAN1 L
LOWER
UPPER
LED
POTENTIOMETER
MOTOR
NEUTRAL
LINE
LOWER TAB
UPPER TAB
HEATER 2
CIRC BR
HEATER 1
FAN
LOWER LIGHT ASSY
UPPER LIGHT ASSY
N
L
AC CORD
PCB
DIMMER
AC-DC ADJUST
FLICKER
BLOWER ASSY
WIRING DIAGRAM - CANADIAN MADE
Flame Speed
Controller
Dimmer Control
Board
P2
P1
N
L
L
P
P2
P1
Main On/Off
Switch
Cord
I
II
Momentary On
Switch
Remote Receiver
Board
Upper Light Harness
Blower
Heater
Element
Lower Light Harness
1
2
Heater Assembly
STEP MOTOR

Other manuals for Dimplex EF3003

Related product manuals