EasyManua.ls Logo

Distech Controls ECB-VAV-N - Typical Device Bacnet MS;TP LAN and Power Wiring Diagram

Distech Controls ECB-VAV-N
138 pages
Print Icon
To Next Page IconTo Next Page
To Next Page IconTo Next Page
To Previous Page IconTo Previous Page
To Previous Page IconTo Previous Page
Loading...
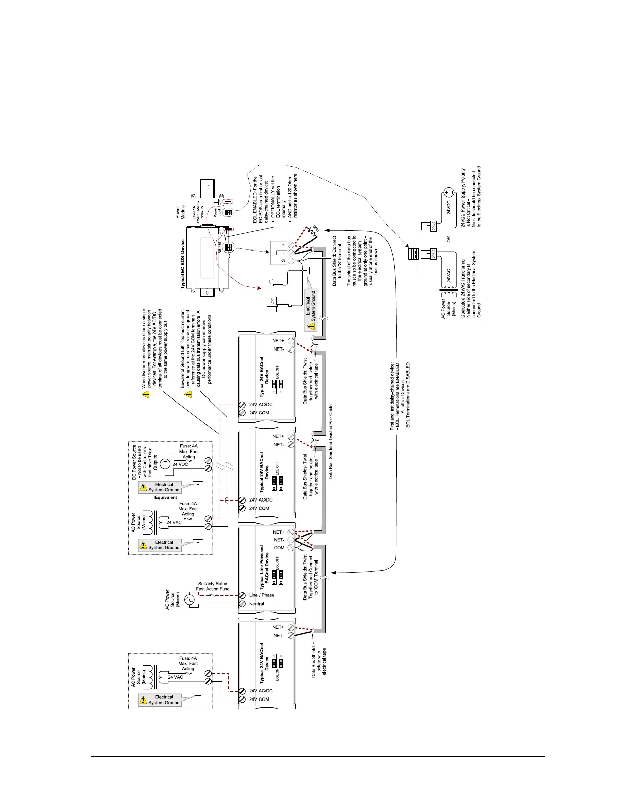
BACnet MS/TP Communication Data Bus Fundamentals
Network Guide 49
Typical Device BACnet MS/TP LAN and Power Wir-
ing Diagram
An overview of the BACnet MS/TP LAN and power wiring is shown below.

Table of Contents

Other manuals for Distech Controls ECB-VAV-N

Related product manuals