EasyManua.ls Logo

Dunkirk DCC-205 - Indirect Zone Circulators, DHW Tank W; T-Stat - Wiring Diagram

Dunkirk DCC-205
139 pages
Print Icon
To Next Page IconTo Next Page
To Next Page IconTo Next Page
To Previous Page IconTo Previous Page
To Previous Page IconTo Previous Page
Loading...
17
ZONE 1
LINE
24V
Vac
L
C
R
115 Vac
NL
1
N
115
COM
Vac
ZRZC
NL
3
NL
2
115 Vac
N
L
1
L
N
ZONE CIRCULATOR
XXXXX
32
1
X
NEC Class 2 Low Voltage
ZONE 3
ZONE 2
ZONE 1
WR
NEC Class 2 Low Voltage
T
T
C
THERMOSTATS
ZONE VALVES
ZONE 3ZONE 2
43214321432
1
NEC Class 2 Low Voltage (24Vac)
WR
T
T
C
WR
T
T
C
PRI PUMP ZC/ZR
DIGITAL LCD USER DISPLAY
Fuse
ZONE MODULE
TO EXPANSION
Transformer
PTC
12A 250V
Domestic Hot
115 Vac FIELD SUPPLIED
POWER PER NEC
AND LOCAL CODES
DHW
Z2 Z3
Water Tank
ZONE
THERMOSTATS
w/T-Stat
12345678910
VAC
24
M2
G
*
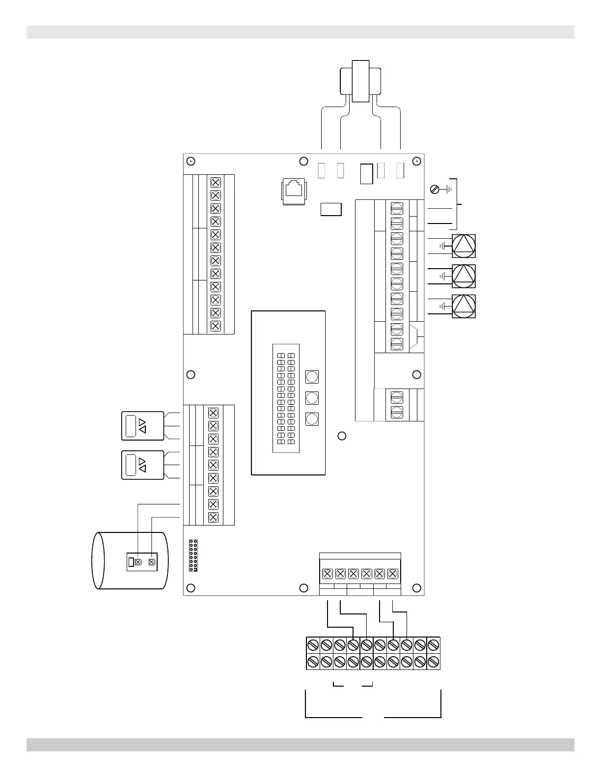
165 INDIRECT ZONE CIRCULATORS,
DHW
TANK W/ T-STAT - WIRING DIAGRAM
165 ZONE CIRCULATORS,
DHW
TANK, TANK T-STAT, ARGO UZ3 ZONE CONTROL
Reference zone control
manufacturer instructions for
details on setting priority if
necessary.
If adding an indirect tank with Thermostat to a
Heating Only Boiler, change P03 from 08 to 04.
See Section 9, Parameter Settings in Boiler
Installation, Operation & Maintenance Manual for
details.
UZ3
PN 240011430 REV. O [07/01/2021]

Table of Contents

Other manuals for Dunkirk DCC-205

Related product manuals