EasyManua.ls Logo

Dux 32FCR6N - Page 39

Dux 32FCR6N
44 pages
Print Icon
To Next Page IconTo Next Page
To Next Page IconTo Next Page
To Previous Page IconTo Previous Page
To Previous Page IconTo Previous Page
Loading...
38
Installation Manual
G
(1 1/4"-2")
(3/4"-1 1/4")
Hot Water
Supply
Circulation Pump 1
Circulation Pump 2
(If Necessary)
Remote Controller
Pump Control Wires
(use external relays)
When installing 2 pumps in parallel
*
Set “Yes” for the question “
Start pump rotation
?”
in system settings.
(See SC-401-6M Installation Manual)
Gas Pipe
Hot Water Return Line
*
Size the cold water supply piping to
allow for maximum flow rates
of the units.
Hot Water
Supply Pipe
(1 1/4"-2")
Expansion
Tank
Cold Water Supply Pipe
Unit
6
Unit
2
Unit
1
System Controller
B-1. Example of Recirculation with a Multi-System (Recirculation system)
This system will make hot water more quickly available to remote fixtures.
The pump will circulate water through the loop until the entire loop is warm, and then the system
controller will turn off the pump until the loop cools down.
* Size the pump to provide at least 8 L/min @ 3 m of head + piping losses through the system.
Check the maintenance monitors on the unit to make sure the pump is providing adequate flow.
Make sure that the flow rate is not greater than 1.2 m/sec.
(3/4”: 20 L/min, 1 1/4”: 50 L/min)
If the flow is too low, the recirculation loop temperature will not be warm enough, if the flow is too
high, the lifetime of the unit will be reduced.
* If there are multiple circulation loops, try to make the flow rate .3-5 L/min in each loop.
* Use copper or stainless water piping for the entire system.
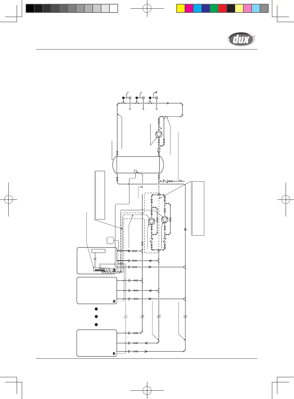
39
Installation Manual
G
(1 1/4"-2")
Unit 6 Unit 2
System Controller
Storage tank supply line
(1 1/4"-2")
Storage tank return line
(Copper or Stainless Pipe)
(Copper or Stainless Pipe)
Storage Tank Circulation Pump 1
Storage Tank Circulation Pump 2
(if Necessary)
Gas Pipe
Hot Water
Storage Tank
Relief Valve
Hot water supply line
(Copper or Stainless Pipe)
Return line
circulation pump
Hot water return line
(Copper or Stainless Pipe)
Cold Water Supply Pipe
* Size the cold water supply piping to allow for
maximum flow rates of the building.
* Be sure to connect the cold water supply pipe
between the hot water storage tank and intake
side of the storage tank circulation pump.
Hot Water
Supply
Remote
Controller
When installing 2 pumps in parallel
Thermostat
Pump Control
Wires (use
external relays)
Unit 1
* Set “Yes” for the question
“Start pump rotation?” in system settings.
(See SC-401-6M Installation Manual)
When installing 2 pumps in parallel
Set “Yes” for the question
“Start pump rotation?” in system settings.
(See SC-401-6M Installation Manual)
B-2. Example of Installation with a Storage Tank and Recirculation System (Tank recirculation system)
The pump will push water through the Multi-System to heat up the tank.
When the temperature of the thermostat is high, the system controller will turn off the pump until
the temperature cools down.
* For the set temperature of the remote controller, use the temperature (of the thermostat) + about 5 °C.
* To achieve the highest recovery, size the storage tank circulation pump for maximum capacity.
(34 L/min (each) @ 10 m of head (70°C setting or less) + piping losses through the system.)
Verify the supply pressure to the units is at least 200 Kpa.
SBB80RX_P001-P044_E_tonb.indd 39 2017/01/27 8:14:01

Related product manuals