EasyManua.ls Logo

Electra CLASSIC - Page 18

Electra CLASSIC
Print Icon
To Next Page IconTo Next Page
To Next Page IconTo Next Page
To Previous Page IconTo Previous Page
To Previous Page IconTo Previous Page
Loading...
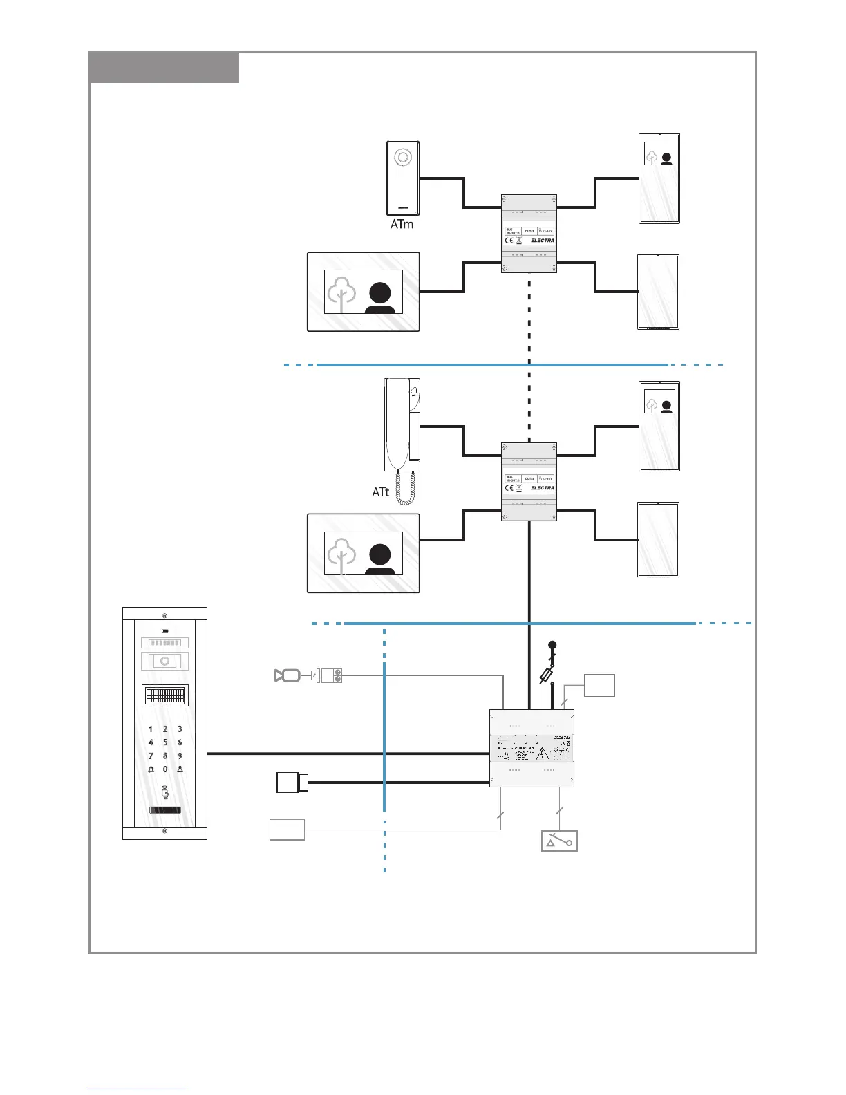
3.1.4
LCK
UTP cat5e
(AWG 24)
UTP cat5e
(AWG 24)
SCU.VDR
Vcam
VPM
2
2 x 0.75 mm
BAT
2
2 x 0.75 mm
230 Va.c., 50 Hz
2
3 x 0.75 mm
12V 7Ah
/
PVB
AUX
SWC
2 x 6Aa.c.
2
2 x 0.75 mm
S1 S2 S3
PROG
STROMVERSORGUNGSEINHEIT (SCU.VDR02.BLW)
SCHLOSS-
ÖFFNUNGS-
ZEIT
(sekunden)
EINGANG: 230V Wechselspannung 50Hz, 0.4A
AUSGANG 1: 14V, 2A Gleichspannung (S1)
AUSGANG 2: 14V, 0.5A Gleichspannung (S2)
BATTERIESTATUS: S3
ACHTUNG! Lebensgefahr,
Gerät nicht öffnen!
GEFAHR EINES
STROMSCHLAGS!
10
5
6
1
2
3
4
7
8
9
VTM(E)
VTM
UTP cat5e
(AWG 24)
VCB.4DR02.ELW
ATM
VTM(E)
VTM
UTP cat5e
(AWG 24)
VCB.4DR02.ELW
ATM
AUDIO - VIDEO
VCB.4DR
VCB.4DR
16

Table of Contents

Related product manuals