EasyManua.ls Logo

Electra WMN12 - Refrigerating Specifications

Electra WMN12
30 pages
Print Icon
To Next Page IconTo Next Page
To Next Page IconTo Next Page
To Previous Page IconTo Previous Page
To Previous Page IconTo Previous Page
Loading...
1010
1010
10
WMTWMT
WMTWMT
WMT
090914 RC090914 RC
090914 RC090914 RC
090914 RC
High THigh T
High THigh T
High T
echech
echech
ech
REFRIGERAREFRIGERA
REFRIGERAREFRIGERA
REFRIGERA
TING SPECIFICATING SPECIFICA
TING SPECIFICATING SPECIFICA
TING SPECIFICA
TIONSTIONS
TIONSTIONS
TIONS
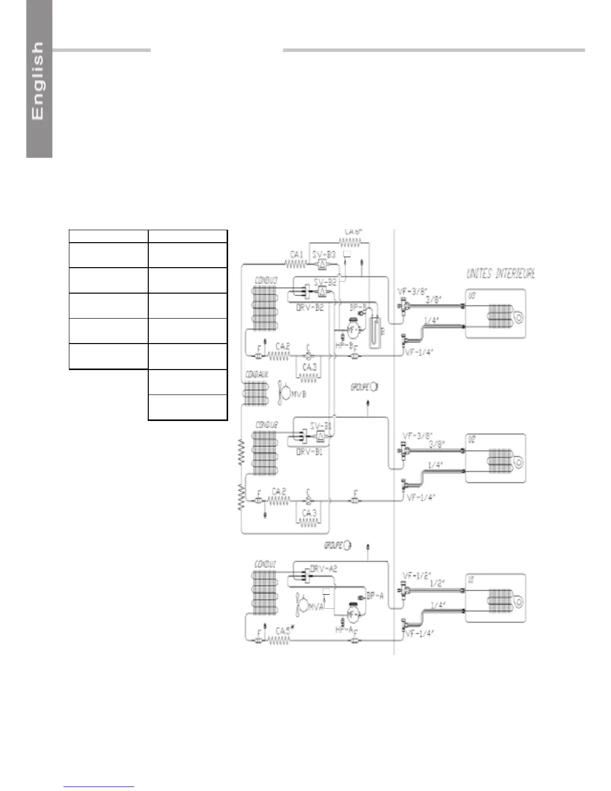
The WMT 090914 RC HIGH TECH comprises 2 independent non-identical circuits.
The unit is factory filled with refrigerant for the following installation configuration:
Circuit A: 1 WMN12/WMZ12 type indoors units and 4 m pipe lengths per way.
Circuit B: 2 WMN9/WMZ9 type indoors units and 4 m pipe lengths per way.
For longer pipe lengths the amount of charge to be added is
15g/m for each way15g/m for each way
15g/m for each way15g/m for each way
15g/m for each way.
The range of authorised configurations is as follows:
H
H
P
P
HP-B
H
H
P
P
HP-A
UNIT A - RC UNIT B - RC
WMN12 / WMZ12
WMN9 / WMZ9
WMN9 / WMZ9
PXD12
WMN9 / WMZ9
PXD9
ECF11
WMN9 / WMZ9
ECF9
WMF12
WMN9 / WMZ9
WMF9
LS11
WMF9
PXD9
PXD9
PXD9
ECF9
ECF9

Table of Contents

Related product manuals