EasyManua.ls Logo

Electra WMN12 - Fuse Holder Connection Details (With Electrical Heating)

Electra WMN12
30 pages
Print Icon
To Next Page IconTo Next Page
To Next Page IconTo Next Page
To Previous Page IconTo Previous Page
To Previous Page IconTo Previous Page
Loading...
2323
2323
23
WMTWMT
WMTWMT
WMT
090914 RC090914 RC
090914 RC090914 RC
090914 RC
High THigh T
High THigh T
High T
echech
echech
ech
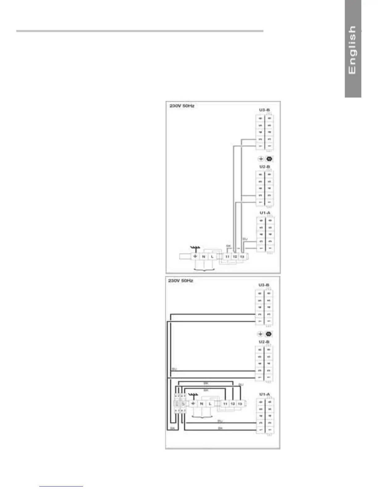
FUSE HOLDER CONNECTION DETAILS ON MODEL WITH ELECTRICAL
HEATING
1
BEFORE INTEGRATION
OF THE FUSE HOLDER
AFTER INTEGRATION
OF THE FUSE HOLDER
(wiring harness
supplied)
2
WIRE DISCONNECT
WIRE DISCONNECT

Table of Contents

Related product manuals