EasyManua.ls Logo

Electrolux T5130C - Price Reduction (2 K)

Electrolux T5130C
94 pages
Print Icon
To Next Page IconTo Next Page
To Next Page IconTo Next Page
To Previous Page IconTo Previous Page
To Previous Page IconTo Previous Page
Loading...
70
I/Omodules
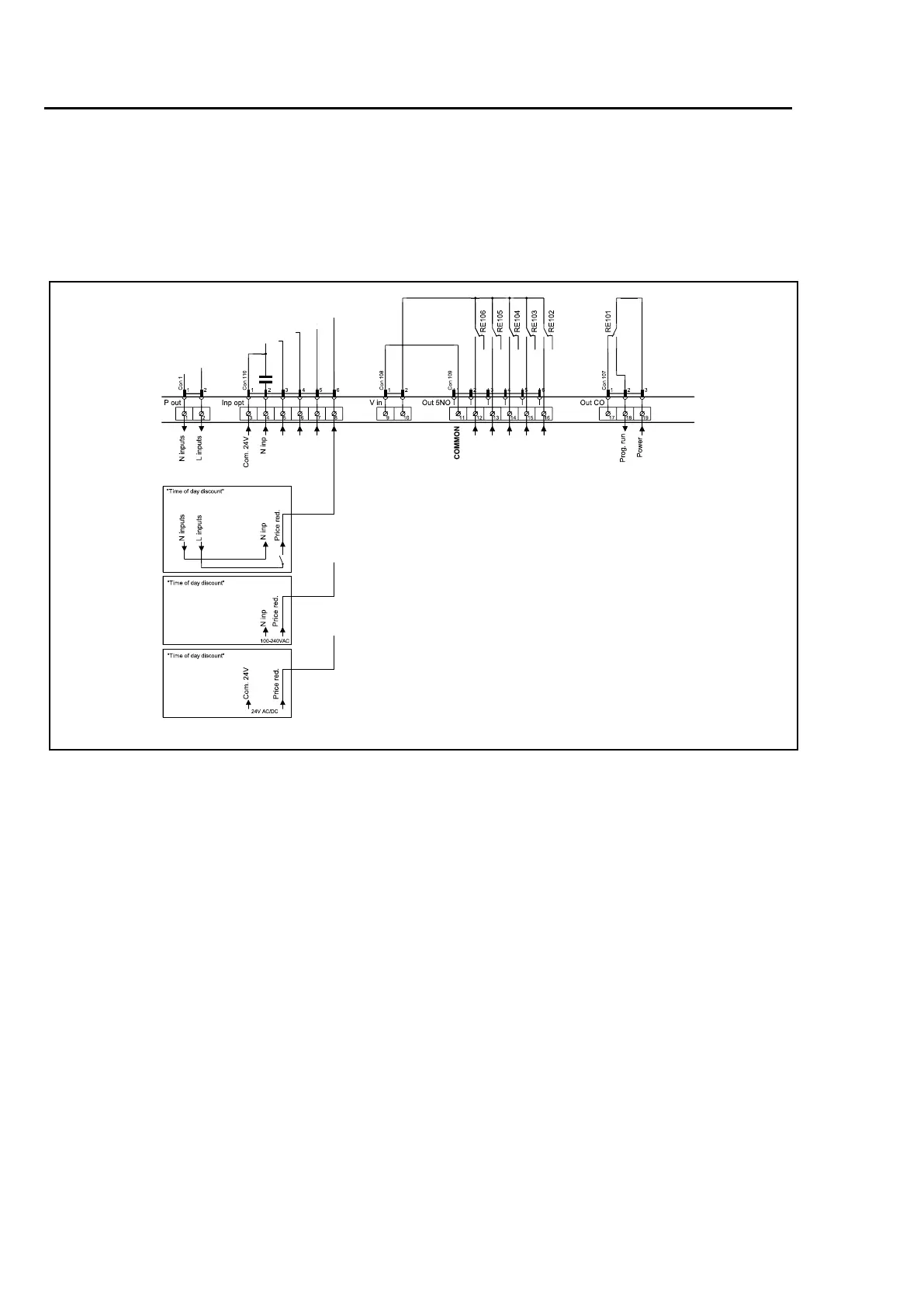
11.4.4Pricereduction(2K)
Bymaintaininganactivated(high)signalonconnection5("Pricered"),thepriceoftheprogramcan
bereduced.Thisfunctionhasanumberofuses,includingprovidingreductionsduringaspecic
periodoftheday.Whilstthesignalremainsactive(high),thepriceoftheprogramisreducedbythe
percentageenteredinthepriceprogrammingmenu.
g.7441
89

Table of Contents

Other manuals for Electrolux T5130C

Related product manuals