EasyManua.ls Logo

Emerson MICRO MOTION 1500 - Transmitter Does Not Operate; Transmitter Does Not Communicate

Emerson MICRO MOTION 1500
146 pages
Print Icon
To Next Page IconTo Next Page
To Next Page IconTo Next Page
To Previous Page IconTo Previous Page
To Previous Page IconTo Previous Page
Loading...
84 Micro Motion
®
Model 1500 Transmitters with the Filling and Dosing Application
Measurement Performance
If stability varies outside test limits, the meter verification procedure will be aborted. Verify process
stability and retry.
During meter verification, you must choose to fix the outputs at either the configured fault levels or
the last measured value. The outputs will remain fixed for the duration of the test (approximately four
minutes). Disable all control loops for the duration of the procedure, and ensure that any data reported
during this period is handled appropriately.
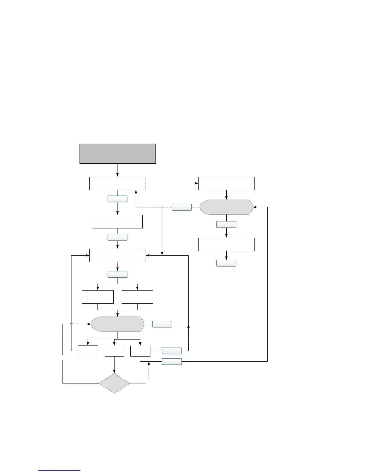
To perform meter verification, follow the procedure illustrated in Figure 10-1. For a discussion of
meter verification results, see Section 10.2.1. For additional meter verification options provided by
ProLink II, see Section 10.3.2.
Figure 10-1 Meter verification procedure – ProLink II
Verify configuration
parameters
Tools >
Meter Verification >
Structural Integrity Method
View previous test data
Next
Enter optional test data
Initialize and start meter
verification
Next
Abort
Next
Fault
configuration
Hold last
value
Progress bar shows
test in progress
Next
Finish
(2)
Graph of results
Rerun
test?
Yes
PassFail
No
Start
Back
(1)
View report (option to print
or save)
Back
Abort
(1) If the graph was viewed at the beginning of the procedure,
clicking Back here will return to the beginning of the
procedure (along the dotted line).
(2) The results of the meter verification test are not saved
until Finish is clicked.

Table of Contents

Other manuals for Emerson MICRO MOTION 1500

Related product manuals