EasyManua.ls Logo

Emerson Rosemount Model 500 - Page 20

Emerson Rosemount Model 500
26 pages
Print Icon
To Next Page IconTo Next Page
To Next Page IconTo Next Page
To Previous Page IconTo Previous Page
To Previous Page IconTo Previous Page
Loading...
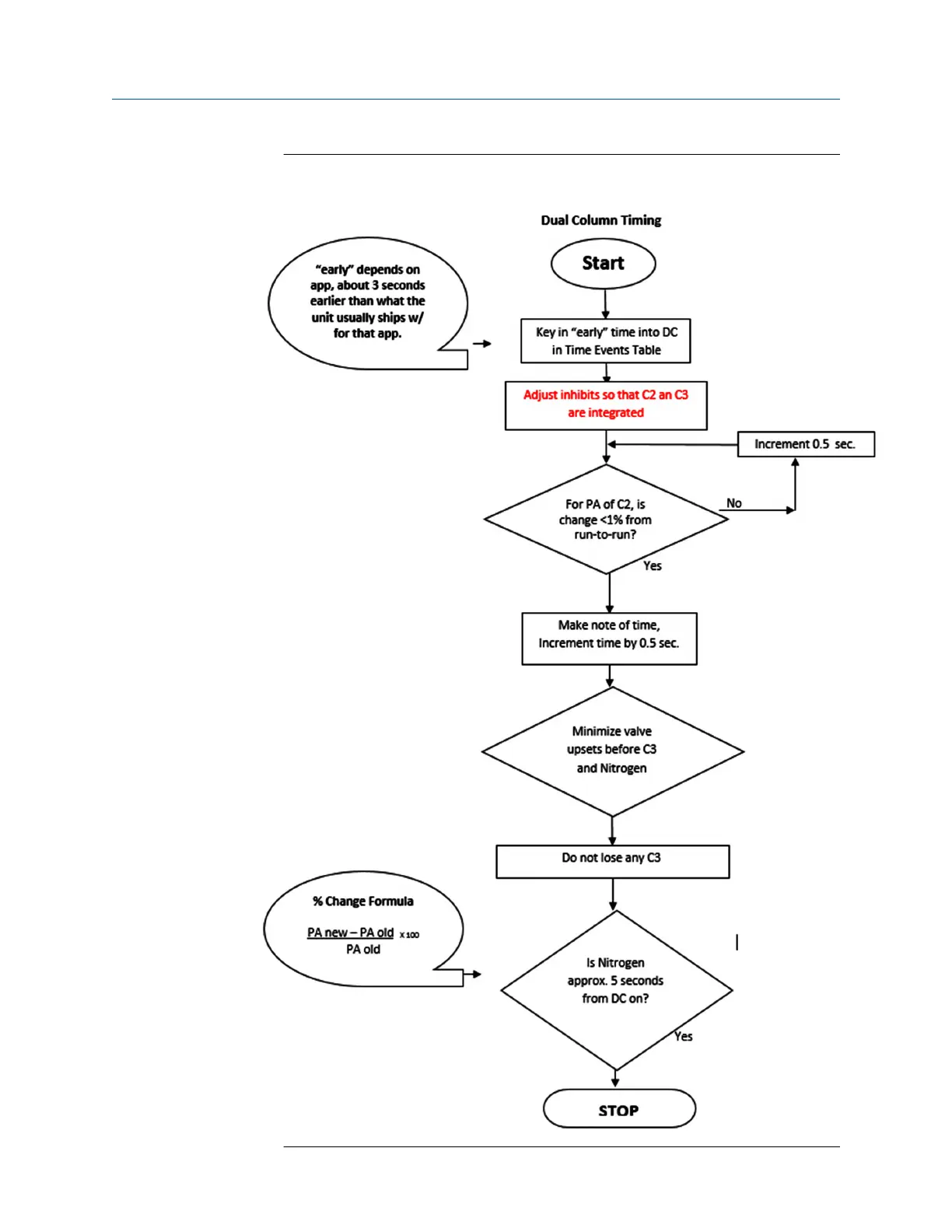
Figure 2-9: Dual Column Valve Timing
Installation Retrofit Instructions
September 2019 SK-07781
20 Emerson.com/Rosemount