EasyManua.ls Logo

Emerson Unidrive M700 - Diagnostic Flow Chart

Emerson Unidrive M700
198 pages
To Next Page IconTo Next Page
To Next Page IconTo Next Page
To Previous Page IconTo Previous Page
To Previous Page IconTo Previous Page
Loading...
188 SI-Ethernet User Guide
Issue: 1
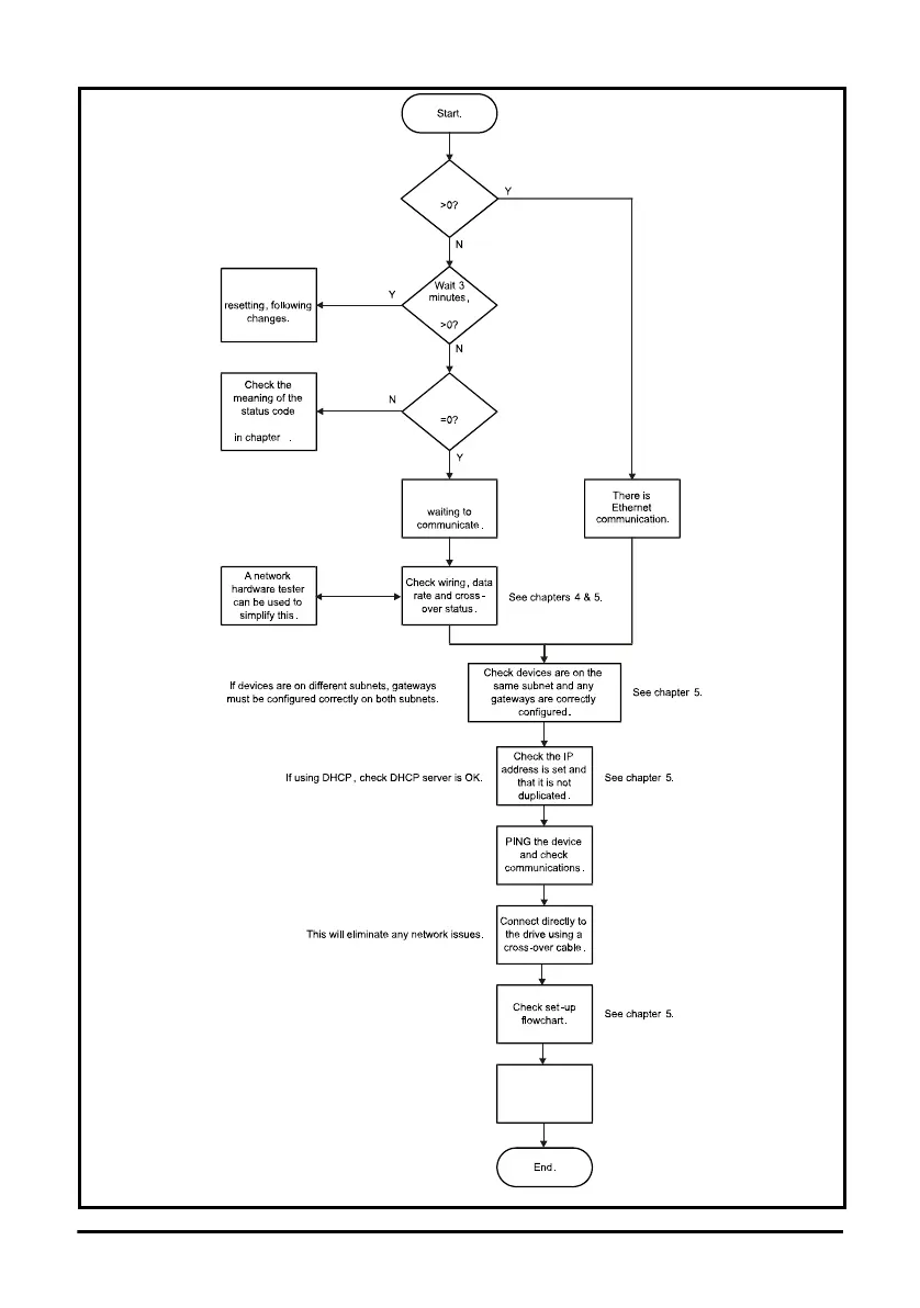
10.6 Diagnostic flow chart
Is PrS.02.004
is PrS.02.004
(S.02.003)
Ethernet
interface was
Is Pr S.02.004
Ethernet
interface is
Default Ethernet
interface (MM.008)
and retry
6

Table of Contents

Other manuals for Emerson Unidrive M700

Related product manuals