EasyManua.ls Logo

Ericsson RBS 2106 - Page 60

Ericsson RBS 2106
487 pages
Print Icon
To Next Page IconTo Next Page
To Next Page IconTo Next Page
To Previous Page IconTo Previous Page
To Previous Page IconTo Previous Page
Loading...
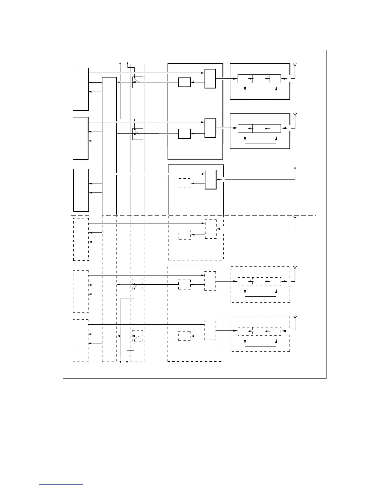
Radio Configurations, RBS 2106 and RBS 2206
Basic Configuration G8dht_3.6, G9deht_3.6, G18dht_3.6 and G19dht_3.6
TX
TX1+TX2
RX1
RX2
dTRU
TX1
RX1
CDU-G
DPX
LNA
DPX
RX2
LNA
TX1+
TX2
RX1
RX2
dTRU
TX2
TX1+
TX2
RX1
RX2
dTRU
TX1
CDU-G
DPX
LNA
DPX
TX
LNA
RX1
RX2
dTRU
TX2
TX1+
TX2
RX1
RX2
dTRU
TX1
RX1
CDU-G
DPX
CXU
LNA
DPX
RX2
LNA
TX1+
TX2
RX1
RX2
dTRU
TX2
BTS2
BTS1
TX1+
TX2
X
X
P007389B
Ant S1
Ant S6
Ant S2
Ant S5
ASU
TX/
RXA
Ant.
TX/
RXB
X
X
DPX LNA DPX
Ant.
DPX LNA DPX
ddTMA
TX/
RXA
Ant.
TX/
RXB
X
X
DPX LNA DPX
DPX LNA DPX
ddTMA
Figure 20 G8dht_3.6, G9deht_3.6, G18dh_3.6 and G19dh_3.6
58 (485)
EN/LZT 720 0008 P2A
2001-11-28
© Ericsson Radio Systems AB
All Rights Reserved
Preliminary

Table of Contents

Other manuals for Ericsson RBS 2106

Related product manuals