EasyManua.ls Logo

ESPEC EHS-211M - Monitor Chamber Control Status from Computer

Default Icon
50 pages
Print Icon
To Next Page IconTo Next Page
To Next Page IconTo Next Page
To Previous Page IconTo Previous Page
To Previous Page IconTo Previous Page
Loading...
Chapter 4 Example Applications
4.1 To Monitor Chamber Control Status
from Computer
Chamber control status can be monitored from a computer using the monitor
commands (see "3.2 Monitor Commands").
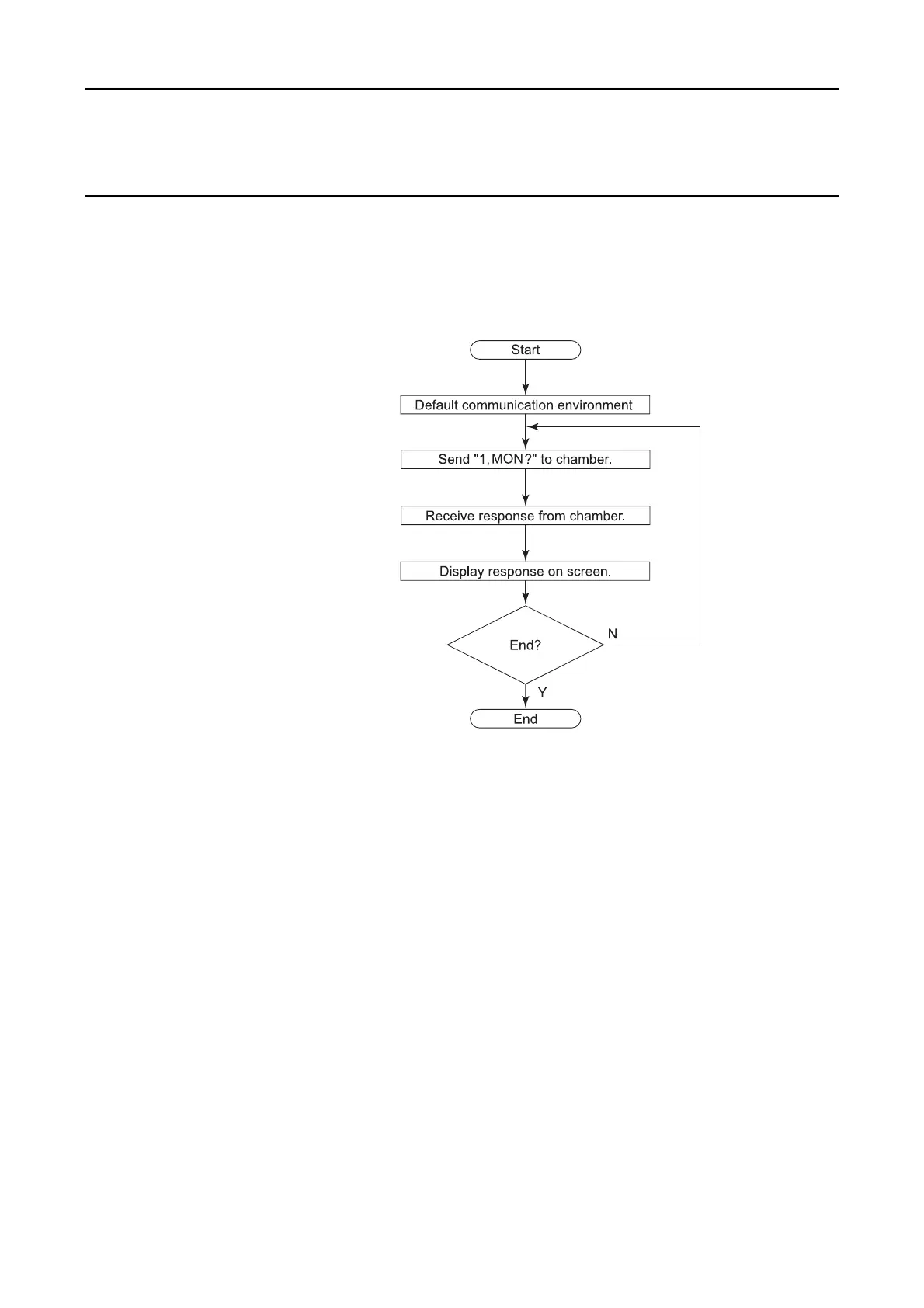
The below flowchart shows how to display target temperature and humidity,
operating mode and any alarms which have occurred.
Fig. 4.1 Sample program 1
42

Table of Contents

Related product manuals