EasyManua.ls Logo

EvenGlo GA301 - Wiring Diagrams

EvenGlo GA301
52 pages
Print Icon
To Next Page IconTo Next Page
To Next Page IconTo Next Page
To Previous Page IconTo Previous Page
To Previous Page IconTo Previous Page
Loading...
Even-GLO™ Series GA301
Page 49
October-28-15
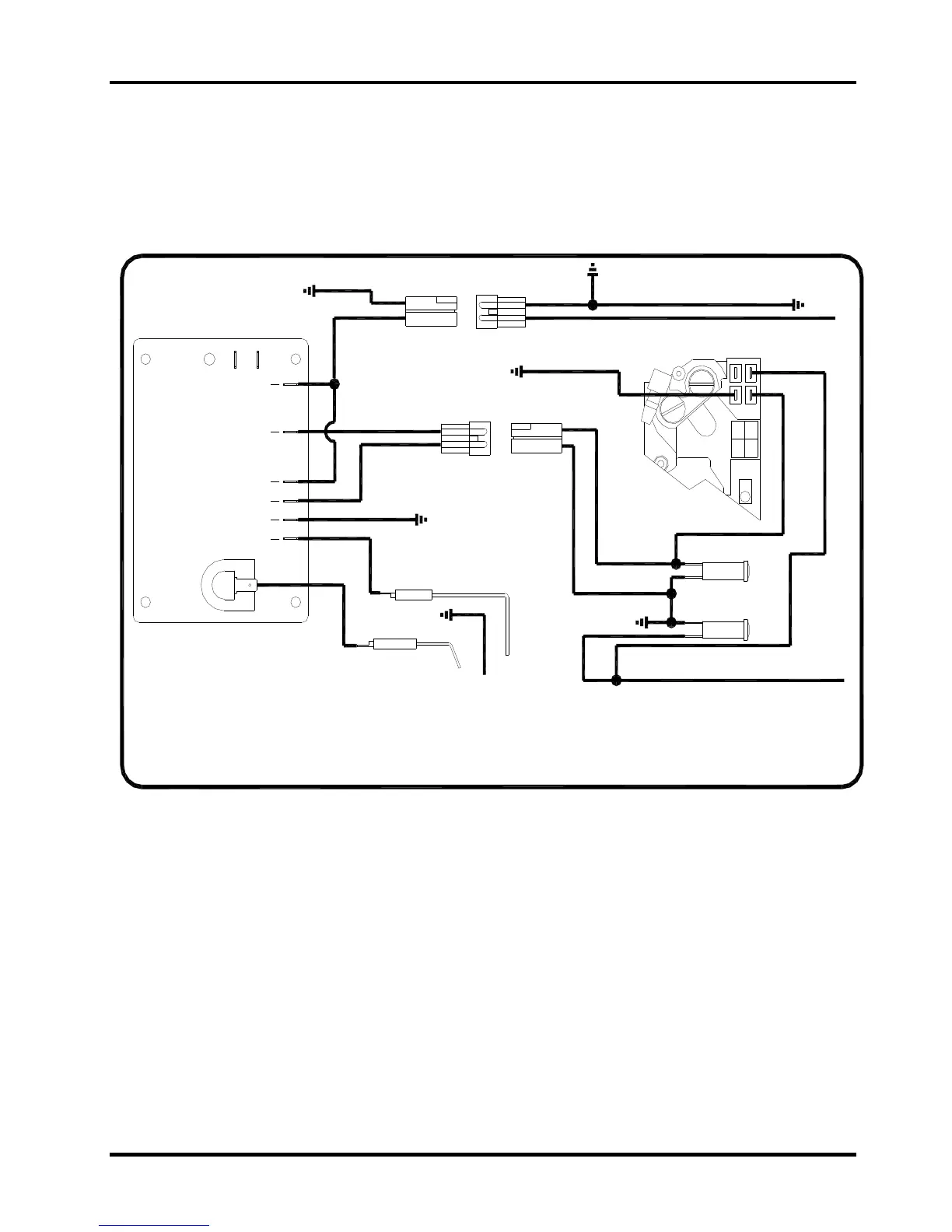
Wiring Diagrams
Internal Wiring
GA301, GA301-T, GA301-H
EL003
If any of the original wire as supplied with the
appliance must be replaced, it must be replaced
with wiring material having a temperature rating
of at least 105°C.
Si l'un des fils électriques original fournis avec
cet appareil doit etre remplacé, le remplace avec
un fil électrique fait de la température évaluation
d'au moins 105°C.
Blue
S1
GND
V2
24V
V1
TH
+-
LED
Flame Sensor
Spark Electrode
Pink
Gas Valve
Green
Green
Green
Red 24 VAC (Lo)
Red
H
I
L
O
H
I
C
C
H
I
M
Green
Yellow
Leds
Green
Yellow
24 VAC (Hi)
Green