EasyManua.ls Logo

Fermax 8036 - Page 33

Fermax 8036
64 pages
Print Icon
To Next Page IconTo Next Page
To Next Page IconTo Next Page
To Previous Page IconTo Previous Page
To Previous Page IconTo Previous Page
Loading...
Pag. 33
Technical
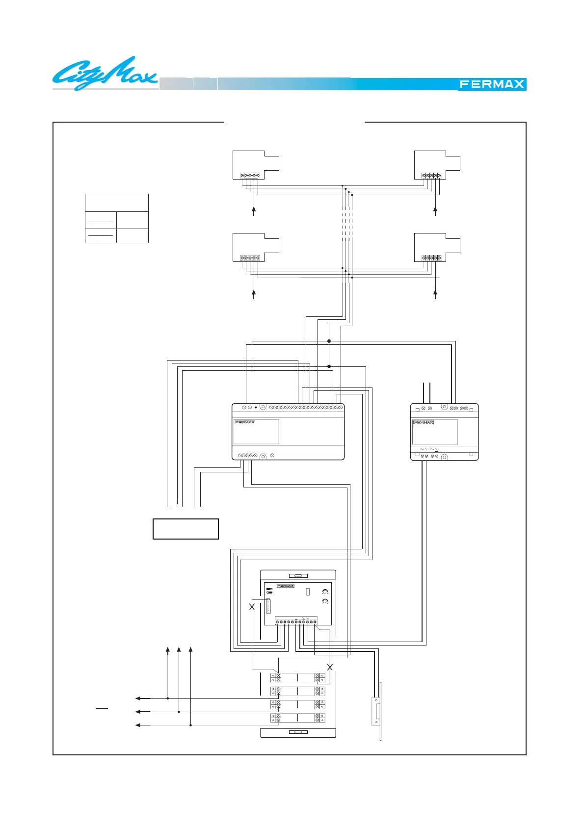
WIRING DIAGRAM
SECOND BLOCK
E 1.6 DOOR PHONE SYSTEM
CONDOMINIUM WITH SEVERAL BLOCKS
5
A
2
P
1
T
2
T
n-1
TT
n
A
7
H
22
J
F
2
ALKJIH
ZYXWVUTSRQPO654321+- M
1236
Vac
-+-
PRIM
+
312 64 312 64
312 64312 64
CN1
1
2
3
UF
6
1
2
3
PT2
PT1
Ab
Cp2
Ab
Tc
Cp1
INT.
EXT.
SECTION TABLE
Distances
up to 300 meters
0.5 mm
1 mm
2
2
CUT
(*)
(*) Cut the common pushbutton wire (according to the panel model).
Call
Call
To the General
Entrance Diagram
CUT
To the call
terminal (4)
of each
telephone.
TO THE GENERAL
ENTRANCE DIAGRAM
UNIVERSAL
AMPLIFIER
Call Call
(*)
Calls

Related product manuals