EasyManua.ls Logo

Ferroli MILOS Air Compact E - Troubleshooting; Checking Electric Power Supply, System Pressure and Antifreeze Protection

Ferroli MILOS Air Compact E
40 pages
Print Icon
To Next Page IconTo Next Page
To Next Page IconTo Next Page
To Previous Page IconTo Previous Page
To Previous Page IconTo Previous Page
Loading...
Supplied By www.heating spares.co Tel. 0161 620 6677
34
DOMINA F 24 - 30 E
FERELLA F 24 - 30 MEL
MILOS AIR COMPACT E
Version - 09.2002
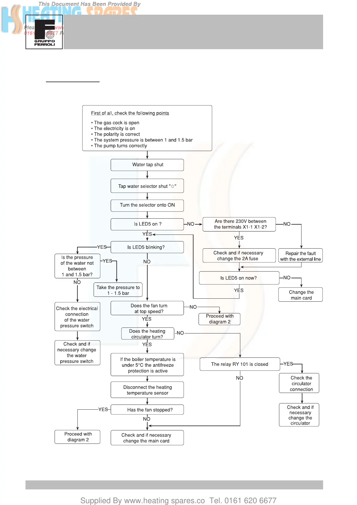
4. Troubleshooting
Flow Diagram 1
Checking Electric Power Supply - System Pressure and Antifreeze Protection

Related product manuals