EasyManua.ls Logo

Fisher 3570C - Relay Operation; Maintenance

Fisher 3570C
24 pages
Print Icon
To Next Page IconTo Next Page
To Next Page IconTo Next Page
To Previous Page IconTo Previous Page
To Previous Page IconTo Previous Page
Loading...
3570 Series
16
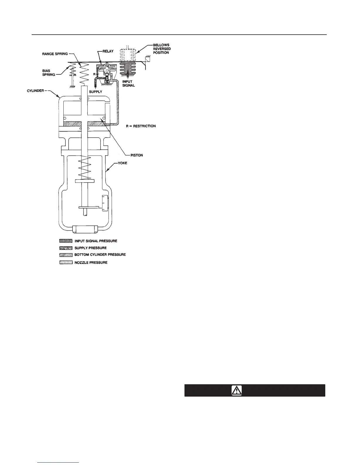
Figure 9. Schematic Diagram of T
ype 3573 Positioner with
T
ype 473 Pneumatic Piston Actuator
CR4007-A
A1082-1/IL
Relay Operation
Refer to figure 10, which shows a sectional view of a
typical relay.
Supply pressure reaches the relay(s) through pas-
sages in the positioner base and is channeled to fixed
restriction R and to point A between the supply valve
B and the balancing O-ring of the relay valve. The
fixed restriction is an integral part of the relay restric-
tion plug and wire assembly G. The orifice in nozzle F
is larger than the fixed restriction. This allows the sup-
ply pressure to bleed to atmosphere faster than it en-
ters the unit through the fixed restriction when the
beam flapper is away from the nozzle.
Assume that a change in the input signal causes the
beam flapper to cover the nozzle of a relay. The sup-
ply pressure flows through fixed restriction R into the
chamber between the two relay diaphragms. Due to
the restricting effect of the flapper over the nozzle,
pressure builds up in the chamber between the dia-
phragms, forcing the diaphragm head assembly E
downward to open supply valve B, allowing output
pressure to increase.
The supply pressure flows past supply valve B to in-
crease the output pressure to the actuator cylinder.
The cylinder pressure (relay output pressure) also acts
on the area D. This provides an air feedback that re-
turns the diaphragm head assembly E and the mov-
able nozzle F to their original positions, thus prevent-
ing any further increase in output pressure. The
feedback arrangement and the movable nozzle ensure
accurate and stable positioning of the actuator piston
without introducing cycling or over-correction. After
any change in the output pressure, supply valve B and
exhaust valve C always return to the closed position to
put the nozzle back in its original, or equilibrium, posi-
tion. The spring behind supply valve B aids in closing
the valve as the diaphragm head assembly is forced
upward.
When the beam flapper moves away from the nozzle
F, the supply pressure bleeds out at a greater rate
than it enters through the fixed restriction R. The pres-
sure then decreases in the chamber between dia-
phragms. The force of the cylinder pressure acting on
area D pushes diaphragm head assembly E upward,
opening exhaust valve C. Cylinder pressure bleeds
through the exhaust port to atmosphere. As the cylin-
der pressure decreases and the force on area D de-
creases, the force of the nozzle pressure in the cham-
ber between the diaphragms returns the assembly to
its original position. The unit is again in equilibrium, but
at a lower nozzle pressure and a lower output pres-
sure.
Each relay has a 4:1 ratio between the nozzle pres-
sure and the output pressure. For example, a 10 psig
(0.7 bar) nozzle pressure change, produces a 40 psig
(2.7 bar) output pressure change; a 20 psig (1.4 bar)
nozzle pressure change produces an 80 psig (5.5 bar)
output pressure change. With a constant input signal
pressure, the internal parts of the relay are at equilibri-
um with the supply and exhaust valves closed.
Maintenance
WARNING
Avoid personal injury from sudden re-
lease of process pressure. Before per-
forming any maintenance operations:

Related product manuals