EasyManua.ls Logo

Fluke 7-300 - Page 44

Fluke 7-300
53 pages
Print Icon
To Next Page IconTo Next Page
To Next Page IconTo Next Page
To Previous Page IconTo Previous Page
To Previous Page IconTo Previous Page
Loading...
Parts and Schematics
Parts Lists, Drawings, and Schematics
4
4-11
TP2 TP1
TP3
2. 1MHZ
Y1
U2
P70
P63
P62
P61
P60
X2
X1
VPP
XT2
XT1
VDD
P33
P32
P31
P30
P23
P22
P21
P20
P13
P12
P11
P10
P03
SO
SCK
P00
P53
P52
P51
P50
VSS
P43
P42
P41
P40
VLC2
VLC1
VLC0
BI AS
S12
S13
S14
S15
S16
S17
S18
S19
S20
S21
S22
S23
S24
S25
S26
S27
S28
S29
S30
S31
COM0
COM1
COM2
COM3
P71
P72
P73
RESET*
S0
S1
S2
S3
S4
S5
S6
S7
S8
S9
S10
S11
1234567891011121314151617 1819202122232425262728
U3
CR3
BAV99
R23
1. 0M
2. 2M
R25
C13
0. 1
22
C10
C4
0. 1
S2
S2
S2
S2
MI N / MA X
CAPACITANCE
RANGE
SELECT
AZEND
SCLK SOUT
1%
DGND
ADR0
ADR1
ADR2
ADR3
ADR4
ADR5
READ*
WRI T E*
VSS1
BCLK
CLK
DATA3
DATA2
DATA1
DATA0
VDD
VSS2
25V
10%
25V
10%
.5%
67
68
25
38
29
30
31
32
34
35
36
37
65
66
69
70
79
80
71
72
73
74
75
76
77
78
39
40
26
27
28
33
47
41
43
2
56
55
59
58
57
54
20
19
18
17
16
15
14
13
12
11
10
9
8
7
6
5
4
3
1
64
63
62
61
60
53
52
51
50
49
48
46
45
44
42
24
23
22
21
1 272 2834567891011121314151617 181920212223242526
AL
10V
20%
51
52
53
54
FLUKE 12-1201
(2 of 2)
ALUMI NUMAL
CARBON FI L MCF
CARBON COMPCC
COMPONENT TYPE ABBREVIATION CODES
SYM CAPACITOR S YM RESISTOR
POLYPROPYLENE FI LM
M
C
T
PC
PP
MYLAR/ POLYESTER
CERAMI C
TANTALUM
POL Y CARBONATE
MG
WW
MF
MET A L GL AZ E
WIRE WOUND
METAL FI LM
5
NOTES: UNLESS OTHERWISE SPECIFIED:
1.
2. ALL CAPACI TANCE VALUES ARE IN MICROFARADS,
+/ - 1 0%, CERAM IC.
3. ALL RESI STANCE VALUES ARE IN OHMS, 1/ 8 WATT,
+/ - 5%, CERMET. +/ - 1% RESISTORS ARE 1/ 8 WATT,
CERMET.
4.
R19 IS A FUSIBLE RESISTOR. EXACT
REPLACEMENT ONLY.
6. R11 AND R12 MAY HAVE +/ - 0. 25% TOLERANCE.
7. R23 MAY HAVE +/ - 5% TOLERANCE.
8. C4, 9, 11 & 13 MAY HAVE +/ - 20% TOLERANCE.
SELECT
PIN ASSIGNMENTS
MEMBRANE TAI L
S2
1
2
6
5
4
3
VSS
VSS
RANGE
as21f.eps
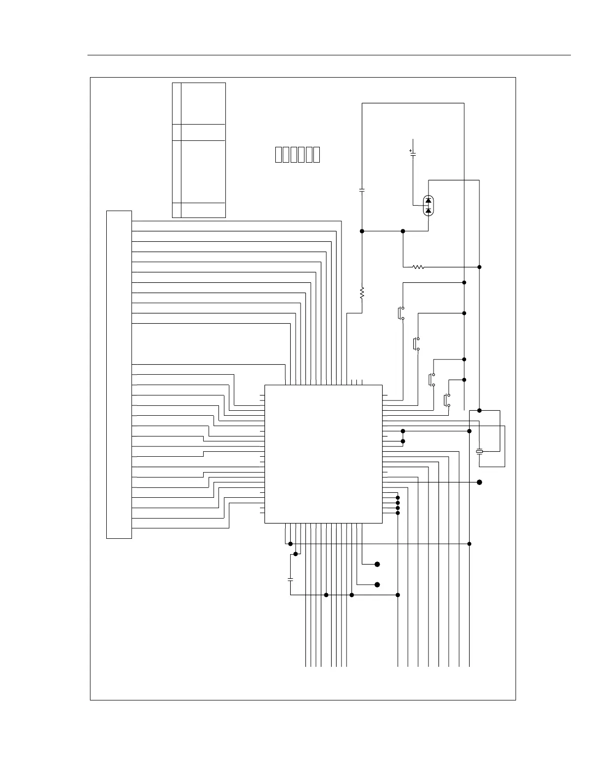
Figure 4-4. Model 12B Schematic (cont)
StockCheck.com

Related product manuals