EasyManua.ls Logo

Fluke 7-300 - Page 50

Fluke 7-300
53 pages
Print Icon
To Next Page IconTo Next Page
To Next Page IconTo Next Page
To Previous Page IconTo Previous Page
To Previous Page IconTo Previous Page
Loading...
Parts and Schematics
Parts Lists, Drawings, and Schematics
4
4-17
TP2 TP1
TP3 2. 1MHZ
Y1
U2
P70
P63
P62
P61
P60
X2
X1
VPP
XT2
XT1
VDD
P33
P32
P31
P30
P23
P22
P21
P20
P13
P12
P11
P10
P03
SO
SCK
P00
P53
P52
P51
P50
VSS
P43
P42
P41
P40
VLC2
VLC1
VLC0
BI AS
S12
S13
S14
S15
S16
S17
S18
S19
S20
S21
S22
S23
S24
S25
S26
S27
S28
S29
S30
S31
COM0
COM1
COM2
COM3
P71
P72
P73
RESET*
S0
S1
S2
S3
S4
S5
S6
S7
S8
S9
S10
S11
12345678910111213141516171819202122232425262728
U3
CR3
BAV99
R23
1. 0M
2. 2M
R25
C13
0. 1
22
C10
C4
0. 1
S2
S2
S2
S2
SOUTSCLK
AZEND
SELECT
RANGE
CAPACI TANCE
MI N / MA X
45
35
25
15
20%
10V
AL
26252423222120191817161514131211109876543 282 271
ALUMINUMAL
CARBON FI L MCF
CARBON COMPCC
COMPONENT TYPE ABBREVIATION CODES
SYM CAPACITOR SYM RESI STOR
POLYPROPYLENE FILM
M
C
T
PC
PP
MYLAR/ POLYESTER
CERAMIC
TANTALUM
POL Y CARBONATE
MG
WW
MF
MET A L GL AZ E
WI RE WOUND
METAL FILM
J
CR
E
LS
C
REFERENCE DESIGNATION
LAST USED NOT USED
Q
C
R
U
BT
S
TP
Y
Z
VR
RT
SELECT
PI N ASSIGNMENTS
MEMBRANE TAIL
S2
CLOSED
OPEN
OPEN
CLOSED
OPEN
OPEN
CLOSED
CLOSED
OPEN
LOW Z
HIGH Z
OFF
4- 52- 31- 2
CONTACTS
POSITION
S1 CONNECTIVITY TABLE
5
20
11, 12
1
1
1
1
3
2
2
2
3
1
1
16
1
NOTES: UNLESS OTHERWI SE SPECI FI ED:
1.
2. ALL CAPACI TANCE VALUES ARE I N MI CROFARADS,
+/ - 1 0%, CERAMI C.
3. ALL RESI STANCE VALUES ARE I N OHMS, 1/ 8 WATT,
+/ - 5%, CERMET. +/ - 1% RESI STORS ARE 1/ 8 WATT,
CERMET.
4.
R19 I S A FUSI BLE RESI STOR. EXACT
REPLACEMENT ONLY.
6. R11 AND R12 MAY HAVE +/ - 0. 25% TOLERANCE.
7. R23 MAY HAVE +/ - 5% TOLERANCE.
8.
30
8
1
2
6
5
4
3
VSS
VSS
C
MIN/MAX
APACI TANCE
RANGE
C4, 9, 12 & 13 MAY HAVE +/ - 20% TOLERANCE.
21
22
23
24
42
44
45
46
48
49
50
51
52
53
60
61
62
63
64
1
3
4
5
6
7
8
9
10
11
12
13
14
15
16
17
18
19
20
54
57
58
59
55
56
2
43
41
47
33
28
27
26
40
39
78
77
76
75
74
73
72
71
80
79
70
69
66
65
37
36
35
34
32
31
30
29
38
25
68
67
.5%
10%
25V
10%
25V
VSS2
VDD
DATA0
DATA1
DATA2
DATA3
CLK
BCLK
VSS1
WRI T E*
READ*
ADR5
ADR4
ADR3
ADR2
ADR1
ADR0
DGND
1%
FLUKE 7-600-1201
(2 of 2)
as19f.eps
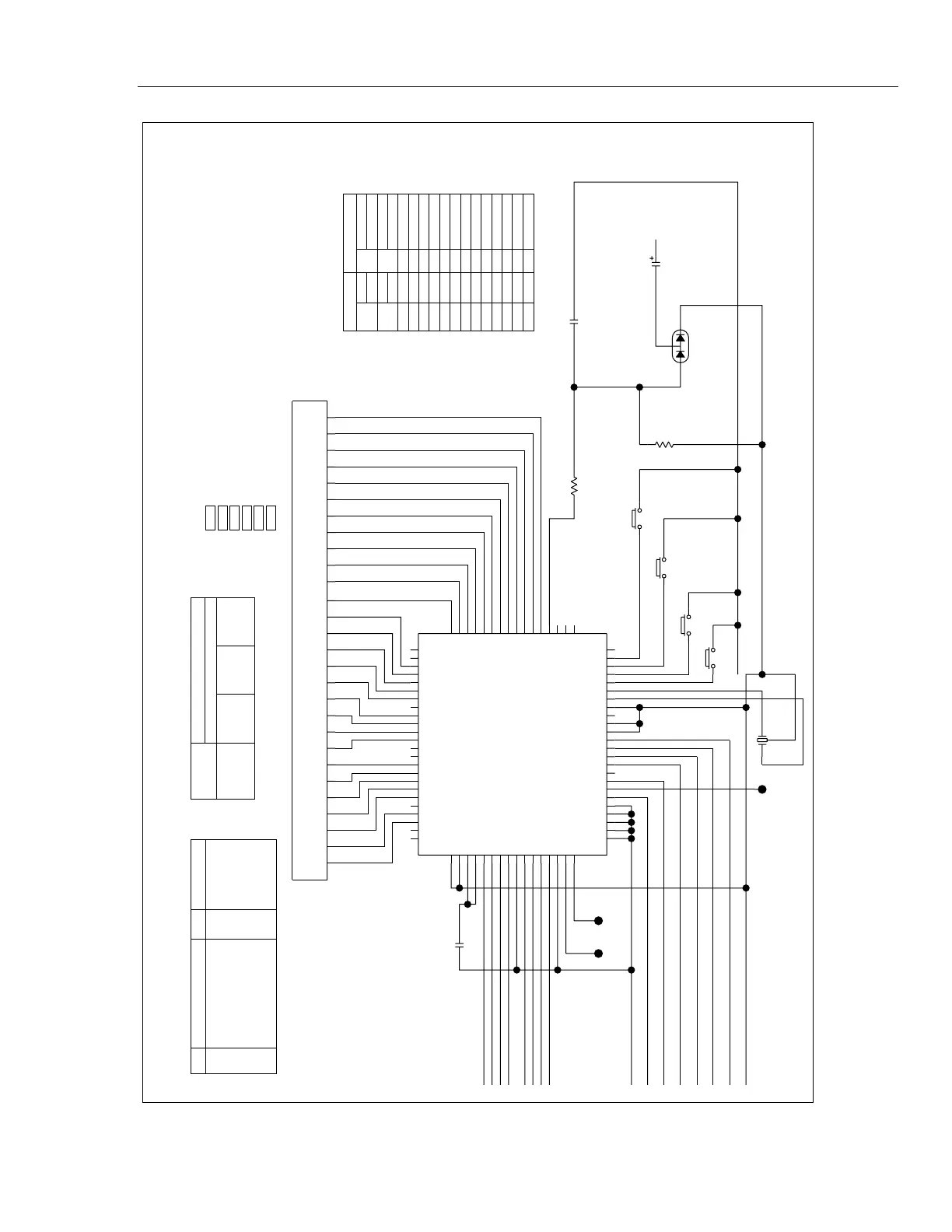
Figure 4-7. Model 7-600 Schematic (cont)
StockCheck.com

Related product manuals