EasyManua.ls Logo

Forney 190 MP - Schéma de Câblage

Forney 190 MP
109 pages
Print Icon
To Next Page IconTo Next Page
To Next Page IconTo Next Page
To Previous Page IconTo Previous Page
To Previous Page IconTo Previous Page
Loading...
67
WWW.FORNEYIND.COM
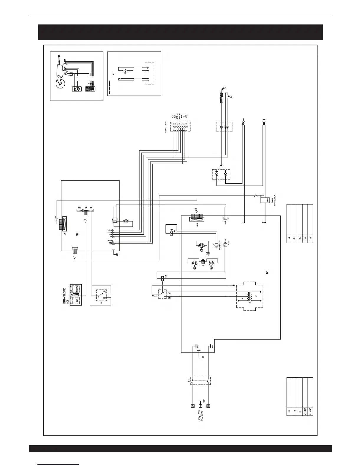
Schéma de câblage
ADAPTATEURS CENTRAUX EURO
POS. ON (MARCHE) ALIMENTATION
BLEU
BLEU
BLEU
ROSE OU GRIS
NOIR OU JAUNE
MARRON
MARRON
VERT
BLANC
MIN. MAX.
BLANC
BLANC
NOIR
MARRON
RACCORDS DU PISTOLET-BOBINE
CONNECTEUR À 7 BROCHES
CONNECTEUR À 7 BROCHES
RACCORDS DU PISTOLET-BOBINE
ADAPTATEURS CENTRAUX EURO
INTERRUPTEUR GAZ/SANS GAZ
CARTE DU CIRCUIT
IMPRIMÉ DU MOTEUR
SONDE DE HALL
ON - OFF (MARCHE - ARRÊT)
GÂCHETTE DU CHALUMEAU
TRANSFORMATEUR
INTERRUPTEUR LOCAL/À
DISTANCE
RELAIS
RELAIS
VALVE DU SOLÉNOÏDE
VENTILATEUR
MOTEUR D’ENTRAÎNEMENT
DU FIL
CARTE DE CIRCUITS
IMPRIMÉS
VENTILATEUR - 24V
VENTILATEUR - 12V
NOIR
NOIR
BLANC
PANNEAU AVANT

Table of Contents

Related product manuals