EasyManua.ls Logo

FORST XR8D - Electrical Circuit Diagrams

FORST XR8D
55 pages
Print Icon
To Next Page IconTo Next Page
To Next Page IconTo Next Page
To Previous Page IconTo Previous Page
To Previous Page IconTo Previous Page
Loading...
Page 51
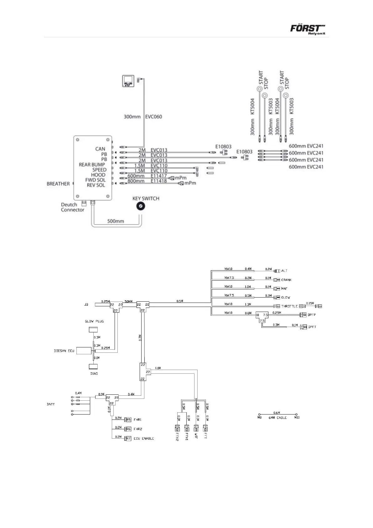
6.13 Electrical Circuit Diagrams
6.13.1 Touch Sensors
6.13.2 Wiring Harness

Related product manuals