EasyManua.ls Logo

Friedrich FPHMR18A3A - Page 98

Friedrich FPHMR18A3A
148 pages
Print Icon
To Next Page IconTo Next Page
To Next Page IconTo Next Page
To Previous Page IconTo Previous Page
To Previous Page IconTo Previous Page
Loading...
98 PB
ϲϯ

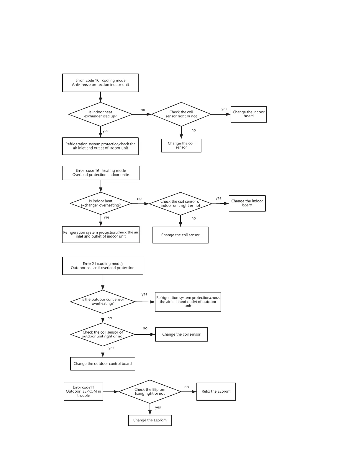
TROUBLESHOOTING
Diagnosis and Solutions

Table of Contents

Other manuals for Friedrich FPHMR18A3A

Related product manuals