EasyManua.ls Logo

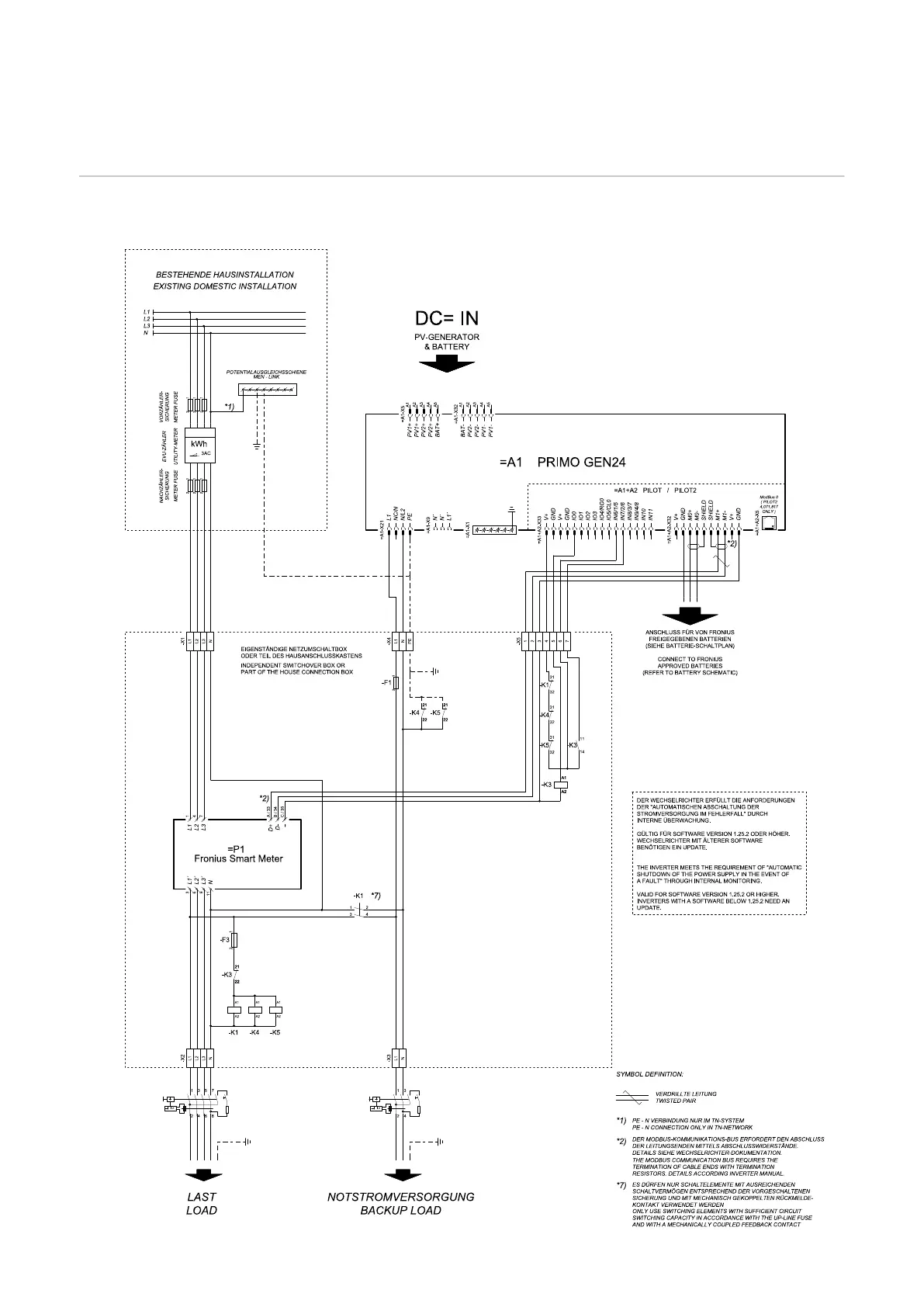
Fronius Primo GEN24 5.0 Plus - Automatic Switch to Backup Power 2-Pin Single Separation - E.g. Germany; Circuit Diagram

Fronius Primo GEN24 5.0 Plus
232 pages
To Next Page IconTo Next Page
To Next Page IconTo Next Page
To Previous Page IconTo Previous Page
To Previous Page IconTo Previous Page
Loading...
Automatic switch to backup power 2-pin single
separation - e.g. Germany
Circuit Diagram
220

Table of Contents

Other manuals for Fronius Primo GEN24 5.0 Plus

Related product manuals