EasyManua.ls Logo

Fuji Electric FVR-E11S-7EN

Fuji Electric FVR-E11S-7EN
116 pages
To Next Page IconTo Next Page
To Next Page IconTo Next Page
To Previous Page IconTo Previous Page
To Previous Page IconTo Previous Page
Loading...
5-12
Frequency
setting
[LE]
H21
H21H21
H21
F18
F18F18
F18F17
F17F17
F17
C33
C33C33
C33
Keypad panel frequency setting
Frequency
setting
[Hz2/Hz1]
[12]
[C1]
[
IVS]
[UP]
[DOWN]
[SS1]
[SS2]
Changeover
command
[SS4]
[SS8]
[Hz2/PID]
Feedback
selection
Bias
frequency
+
+
#3
#6
#2
#5
#1,#4
#0
Gain
Link function
frequency
setting
UP/DOWN
control
Jump
frequency
Multistep frequency 1 to 15
Analog input
filter
Negative
polarity
prevention
Forward/
Reverse
operation
H25
H25H25
H25
Feedback
filter
H22
H22H22
H22
Integration
Propotion
H23
H23H23
H23
H20
H20H20
H20
Operation
selection
PID control
Differen-
tiation
C04
C04C04
C04
C03
C03C03
C03
C01
C01C01
C01
C02
C02C02
C02
H24
H24H24
H24
Limit signal
Limiter process
A01
A01A01
A01
F15
F15F15
F15
F03
F03F03
F03
Upper limit
frequency
Maximum
frequency
Lower limit
frequency
F16
F16F16
F16
#1,#2,#3,#6,#7
#7,#8
H30
H30H30
H30
F01
F01F01
F01 C30
C30C30
C30
Multistep
frequency
changeover
C13
C13C13
C13
C05
C05C05
C05
C12
C12C12
C12
C14
C14C14
C14
C06
C06C06
C06
C15
C15C15
C15
C07
C07C07
C07
C16
C16C16
C16
C08
C08C08
C08
C17
C17C17
C17
C09
C09C09
C09
C18
C18C18
C18
C10
C10C10
C10
C19
C19C19
C19
C11
C11C11
C11
Reverse
operation
Reverse
operation
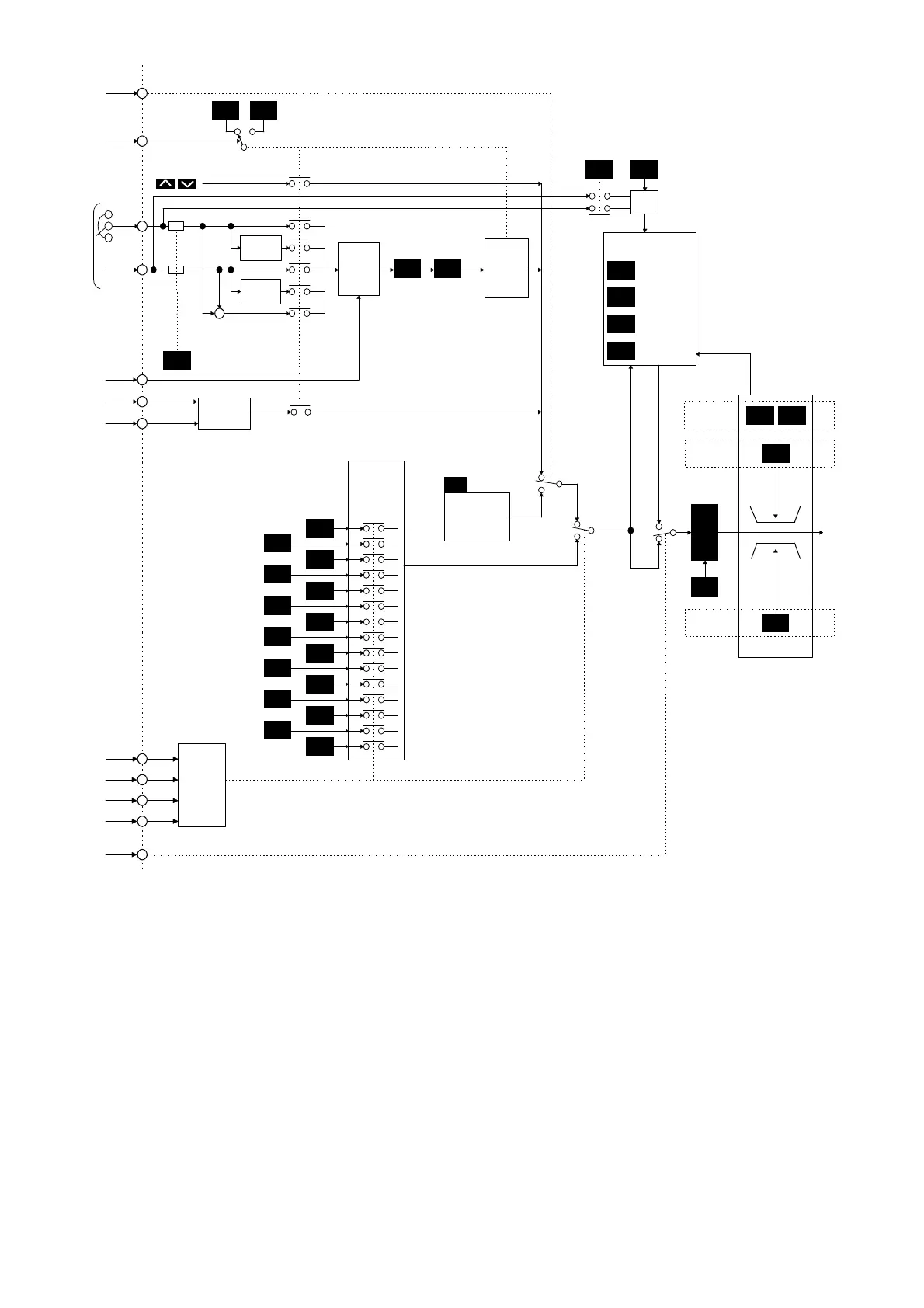
Frequency setting block diagram

Table of Contents

Related product manuals