EasyManua.ls Logo

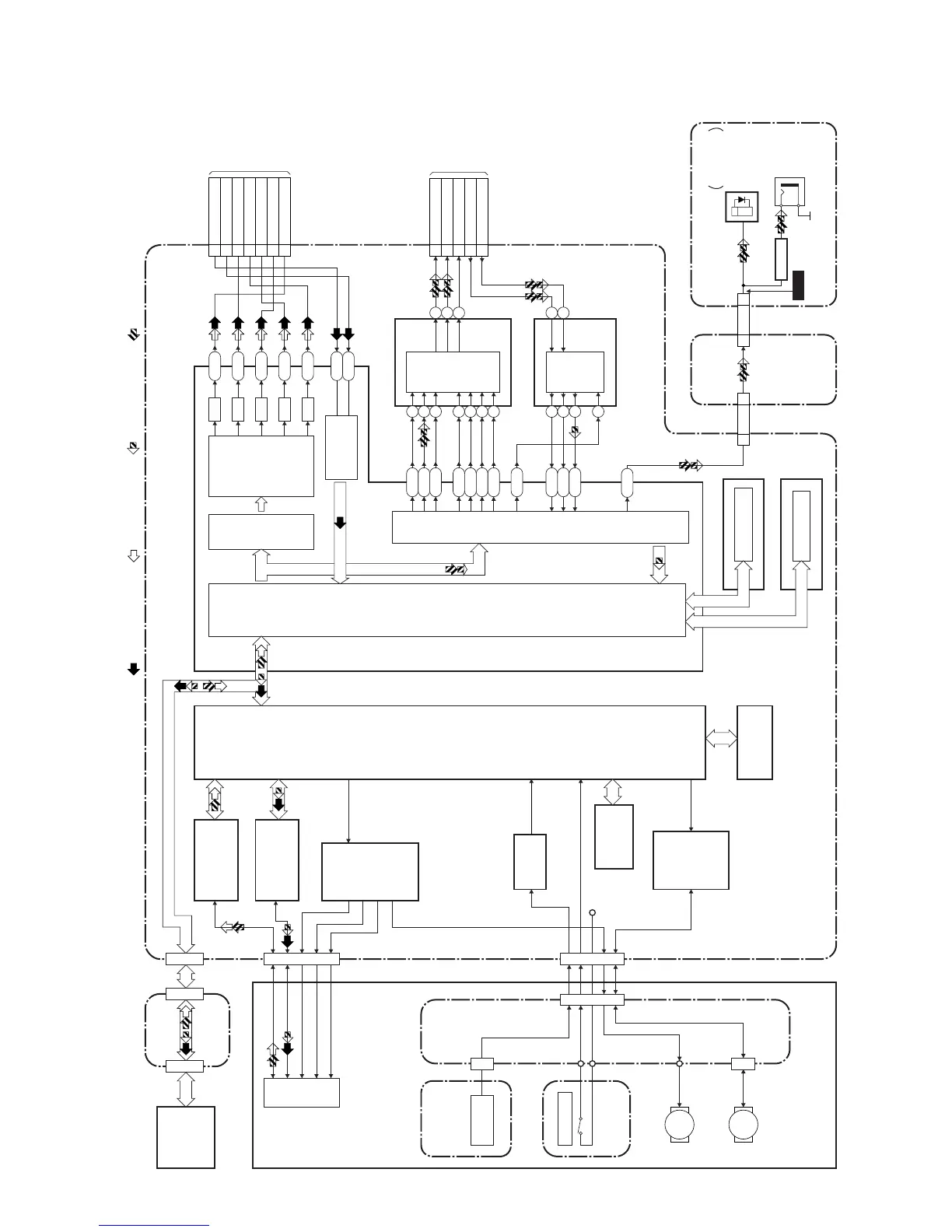
FUNAI HDR-B2735D - Digital Signal Process Block Diagram

FUNAI HDR-B2735D
94 pages
Print Icon
To Next Page IconTo Next Page
To Next Page IconTo Next Page
To Previous Page IconTo Previous Page
To Previous Page IconTo Previous Page
Loading...
1-12-3
Digital Signal Process Block Diagram
IC601 (MPEG2 AV CODEC)IC201
IC204
FRONT-END
DIGITAL
SIGNAL
PROCESS
IC101
RF/
ERROR AMP
IC402
MOTOR
DRIVER
MOTOR
DRIVER
IC410
OP AMP
SDRAM
IC401
IC604,IC605 (FLASH MEMORY)
DVD/HDD MAIN CBA
POWER
SUPPLY CBA
TO VIDEO
SELECTOR
BLOCK
DIAGRAM
(CN1504)
E20
H18
K18
H19
G19
W17
T20
N19
M19
V4
W4
V3
U20
H20
G20
F20
P19
IC202
FLASH
MEMORY
D/A
D/A
D/A
D/A
AUDIO
I/F
VIDEO
ENCODER
BACK-END
DIGITAL
SIGNAL
PROCESS
VIDEO
I/F
FLASH MEMORY
FE
ENCODER
TRAY OPEN
IC602,IC603 (DDR SDRAM)
DDR SDRAM
CN101
DVD MECHANISM
TILT
TRACKING
FOCUS
PICK
-UP
SLED
MOTOR
M
REC VIDEO SIGNAL PB VIDEO SIGNAL REC AUDIO SIGNAL PB AUDIO SIGNAL
LOADER
CBA
ENCODER
CBA
IC102
LPC
V15
VIDEO
DECODER
CN1001
CN1003
SPINDLE
MOTOR
M
CN1002
RELAY
CBA
CN401
+3.3V
J18
D/A
IC901
(AUDIO D/A CONVERTER)
JK1501
(REAR)
30 30SPDIF
17
AUDIO(L)-OUT
15
AUDIO(R)-OUT
19
DVD/HDD-AUDIO-MUTE
13
AUDIO(L)-IN
11
AUDIO(R)-IN
AUDIO
D/A
CONVER
-TER
7
6
8
15
14
16
4
3
5
IC902
(AUDIO A/D CONVERTER)
AUDIO
A/D
CONVER
-TER
10
11
12
1
2
15
CL1001
CN1501
11SPDIF
CN501
CN1001
CN601
(CN1504)
CN601
2
L-CH
R-CH
MUTE
R-CH
L-CH
TO AUDIO
SELECTOR
BLOCK
DIAGRAM
FIBER OPTIC
TRANS MODULE
VIDEO-Y/CVBS-IN
VIDEO-C-IN
VIDEO-Y(I/P)-OUT
VIDEO-Cr/Pr-OUT
VIDEO-Cb/Pr-OUT
VIDEO-Y(I)-OUT
VIDEO-C-OUT
21
23
5
1
9
7
3
DIGITAL
AUDIO OUT
(COAXIAL)
JK1502(REAR)
BUFFER
Q1533
AV CBA
WF10
DIGITAL
AUDIO OUT
(OPTICAL)
CN201CN3001
CN3002
ATA CBA
HARD
DISK
DRIVE
E434GBLD

Table of Contents

Other manuals for FUNAI HDR-B2735D

Related product manuals