EasyManua.ls Logo

FUNAI LC5-D20BB - Wiring Diagram

FUNAI LC5-D20BB
52 pages
Print Icon
To Next Page IconTo Next Page
To Next Page IconTo Next Page
To Previous Page IconTo Previous Page
To Previous Page IconTo Previous Page
Loading...
10-1
A7340WI
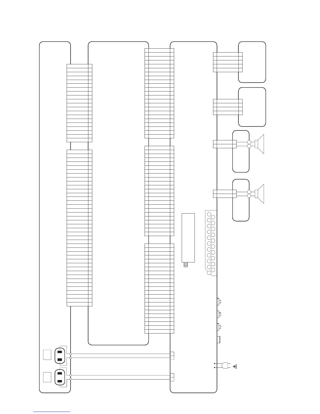
WIRING DIAGRAMS
LCD MODULE
LCD MAIN CBA UNIT
CN101B
CN101A
TU1 TUNER UNIT
IR SENSOR
CBA
BACK
LIGHT
BACK
LIGHT
CN401
21
CN403
21
MAIN CBA
SP801
SPEAKER
R-CH
SP802
SPEAKER
L-CH
AC601
AC CORD
1
2
3
4
5
6
7
8
9
10
11
12
13
14
15
16
17
18
19
20
21
JK751
FUNCTION
CBA
AUDIO(L)
-IN1
S-VIDEO
IN
VIDEO
-IN1
AUDIO(R)
-IN1
JUNCTION-A
CBA
JUNCTION-B
CBA
1
3
2
5
4
7
6
8
9
10
13
12
11
14
15
17
16
19
18
21
20
22
23
24
27
26
25
28
29
30
G1(+)
G1(-)
GND
STH
POL
LP
GND
CLEAR
OFFEV
STV
CLKV
1
2 SP-GND
SP-L
G2(-)
G2(+)
G3(-)
G3(+)
GND
B1(-)
B1(+)
B2(-)
B2(+)
1
3
2
5
4
7
6
8
9
10
13
12
11
14
15
17
16
19
18
20
R3(-)
GND
R2(+)
R2(-)
GND
R1(+)
R1(-)
GND
GND
PANEL+3.3V
PANEL+3.3V
R3(+)
GND
NU
NU
GND
CLK(+)/TD(-)
CLK(-)/TD(+)
GND
NU
B3(-)
B3(+)
GND
VCM
GND
PANEL+10.8V
PANEL+10.8V
PANEL+10.8V
GND
GND
33
32
31
34
35
37
36
39
38
40
PANEL+25V
PANEL+25V
GND
GND
PANEL-6V
PANEL-6V
GND
GND
V-COM
V-COM
1
3
2
5
4
7
6
8
9
10
13
12
11
14
15
17
16
19
18
21
20
22
23
NU
BACKLIGHT-SW
BACKLIGHT-ADJ
NU
NU
NU
NU
NU
NU
NU
NU
NU
RESET
PANEL+25V
GND
PROTECT-1
PANEL+10.8V
KEY-IN-2
KEY-IN-1
PROTECT-2
1
5
3
9
7
2
4
6
8
10
14
12
18
16
11
13
15
17
19
23
21
20
22
NU
GND
PANEL-6V
CN102B
CN102A
1
3
2
5
4
7
6
8
9
10
13
12
11
14
15
17
16
19
18
21
20
22
23
P-25V-ON
RCV-IN
P-ON-H
GND
PANEL+3.3V
PANEL+3.3V
GND
AL+3.3V(D)
P-ON+5V
GND
AL+3.3V(A)
GND
VIDEO-R
NU
GND
VIDEO-G
GND
GND
VIDEO1
VIDEO-B
1
5
3
9
7
2
4
6
8
10
14
12
18
16
11
13
15
17
19
23
21
20
22
SCL
SDA
BUS-OPEN
CN103B
CN1000CN1001
CN103A
CN53
CLN53
CN51B
CN802
CL802
CN51A
1
3
2
5
4
7
6
8
9
10
13
12
11
14
15
17
16
19
18
21
20
22
23
S-VIDEO-Y
GND
S-VIDEO-C
RAPID-SW
FB-IN
SLOW-SW
S-SW
S/C-JACK-MUTE
VIDEO2
TU-VIDEO
GND
INPUT-0
GND
INSEL-MUTE(NU)
NICAM-RESET
VOLUME
AUDIO-MUTE
GND
AFT-IN
AGC-IN
1
5
3
9
7
2
4
6
8
10
14
12
18
16
11
13
15
17
19
23
21
20
22
1
3
2
5
4
RCV-IN
AL+3.3V(D)
GND
NU
GND
5
1
3
4
2
1
3
2
4
AL+3.3V(D)
KEY-IN-2
KEY-IN-1
GND
1
3
4
2
INPUT-1
DVD-H(NU)
SP-MUTE(NU)
1
2 SP-GND
SP-R
CN801
CL801
1
2
1
2

Related product manuals