EasyManua.ls Logo

Furuno FAR-3210 - Appendix 1 Menu Tree

Furuno FAR-3210
463 pages
To Next Page IconTo Next Page
To Next Page IconTo Next Page
To Previous Page IconTo Previous Page
To Previous Page IconTo Previous Page
Loading...
AP-1
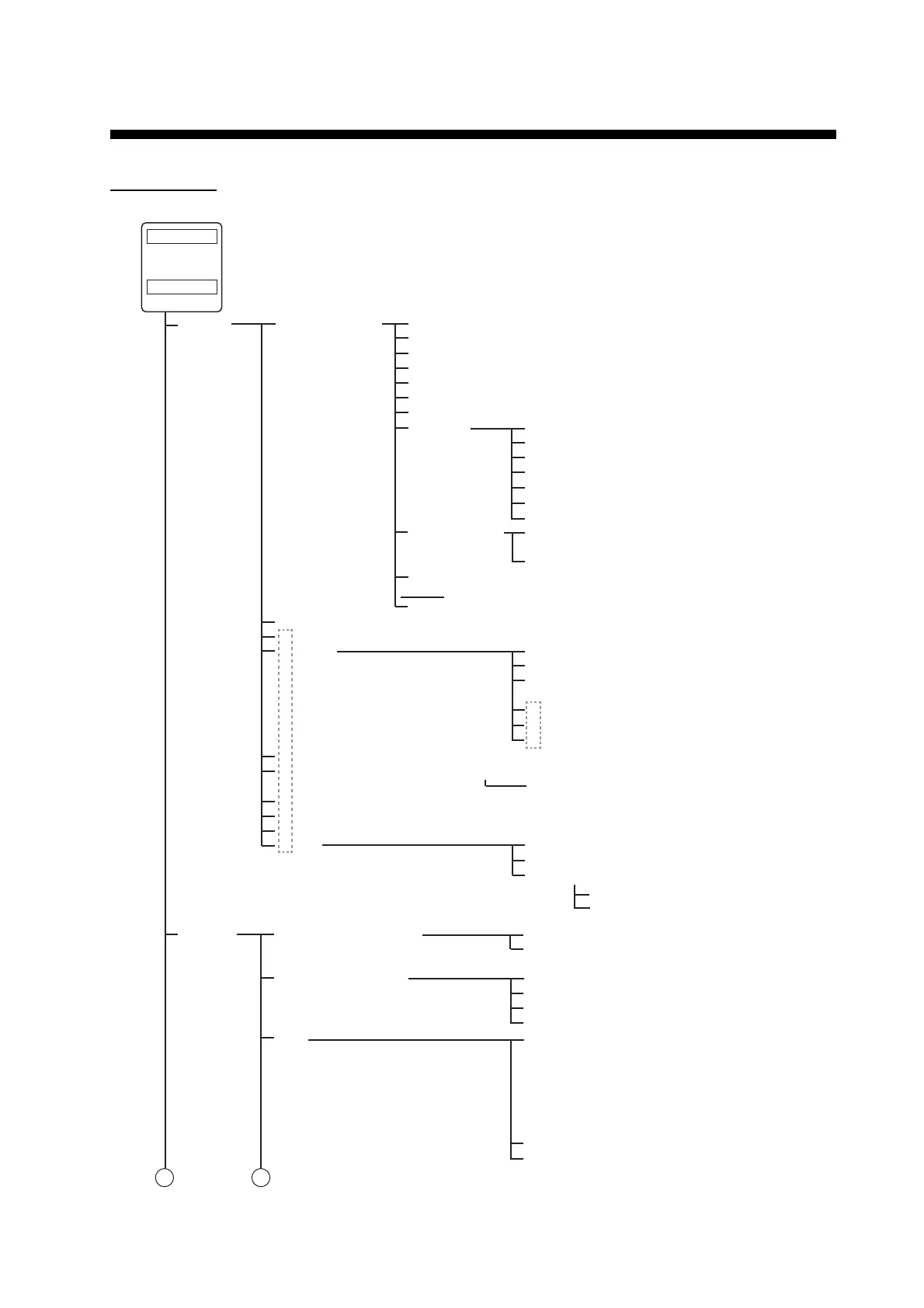
APPENDIX 1 MENU TREE
Radar menu
1 ECHO 1 CUSTOMIZE
ECHO
2 ECHO AREA* (CIRCLE, WIDE)
3 ECHO COLOR (YEL, GRN, WHT, AMBER*, COLOR*)
4 TRAIL
5 2ND ECHO REJ (OFF, ON)
6 PERFORMANCE MON (OFF, ON, GRAPH ONLY)
7 SART (OFF, ON)
8 WIPER (OFF, 1, 2)
9 DUAL RADAR* (OFF, COMBINE)
0 ACE
1 INT REJECT (OFF, 1, 2, 3)
2 ECHO STRETCH (OFF, 1, 2, 3)
3 ECHO AVERAGE (OFF, 1, 2, 3)
4 NOISE REJECT (OFF, ON)
5 AUTO SEA (OFF, ON)
6 AUTO RAIN (OFF, ON)
7 VIDEO CONTRAST (1, 2, 3, 4; A, B, C)
8 PULSE
9 CONDITION
0 DEFAULT (NO, SAVE, USER, FACTORY)
1 0.5 NM (S1, S2)
2 0.75 NM (S1, S2, M1)
3 1.5 NM (S1, S2, M1, M2)
4 3 NM (S2, M1, M2, M3)
5 6 NM (M1, M2, M3, L)
6 12 NM (M1, M2, M3, L)
7 24 NM (M2, M3, L)
1 TRAIL MODE (REL, TRUE)
2 TRAIL GRAD (SINGLE, MULTI)
3 TRAIL COLOR* (GRN, BLU, CYA, PNK,
MAG, WHT, YEL)
4 TRAIL LEVEL (1, 2, 3, 4)
5 OS TRAIL (OFF, ON)
6 SUPPRESS TRAIL AROUND OS (OFF, ON)
2 TT•AIS
1 ACQUISITION ZONE
2 TRIAL MANEUVER
3 TT
1 AZ STAB (STAB HDG, STAB NORTH)
2 AZ POLYGON (OFF, STAB GND, STAB
HDG, STAB NORTH)
1 TRIAL MANEUVER (STATIC, DYNAMIC)
2 SPEED RATE
3 TURN RATE
4 TGT DATA* (ACTUAL, TRIAL)
1 TT SELECT
When [NUMBER OF TT] is [MAX]:
(MANUAL 200, AUTO 50, AUTO 100,
AUTO 150, AUTO 200),
When [NUMBER OF TT] is [100]:
(MANUAL 100, AUTO 25, AUTO 50,
AUTO 75, AUTO 100)
2 ALL CANCEL (NO, YES)
3 LOST FILTER MAX RNG (OFF, ON
(0 to 99, 12 NM))
Page 2
1 ACE (OFF, ON)
ARC (0, 2, 3, 5, 6)
1 ADJUST (OFF, ON)
2 SIGNAL ENHANCEMENT (1 to 3, 2)
3 SUPPRESS SECTOR
START (000 to 359, )
ANGLE (000 to 180, )
1
2
*: Not available with IMO or
A type.
The item numbers enclosed
in dashed rectangles are
renumbered.
(Continued on next page)
1 STC ANT HEIGHT (5, 7.5, 10, 15, 20, 25,
30, 35, 40, 45, more 45 m)
2 LOW LEVEL ECHO (0 to 8, 0)
MENU bar
(click)
MENU key
(press)
or

Table of Contents

Other manuals for Furuno FAR-3210

Related product manuals