EasyManua.ls Logo

GE ASH124CRDWA - Error Code; F1;LED1: 2 Flash

GE ASH124CRDWA
80 pages
Print Icon
To Next Page IconTo Next Page
To Next Page IconTo Next Page
To Previous Page IconTo Previous Page
To Previous Page IconTo Previous Page
Loading...
Troubleshooting
See reverse side for
wiring diagram and
relevant color-coded
test positions.
Error Code (Indoor/Outdoor)
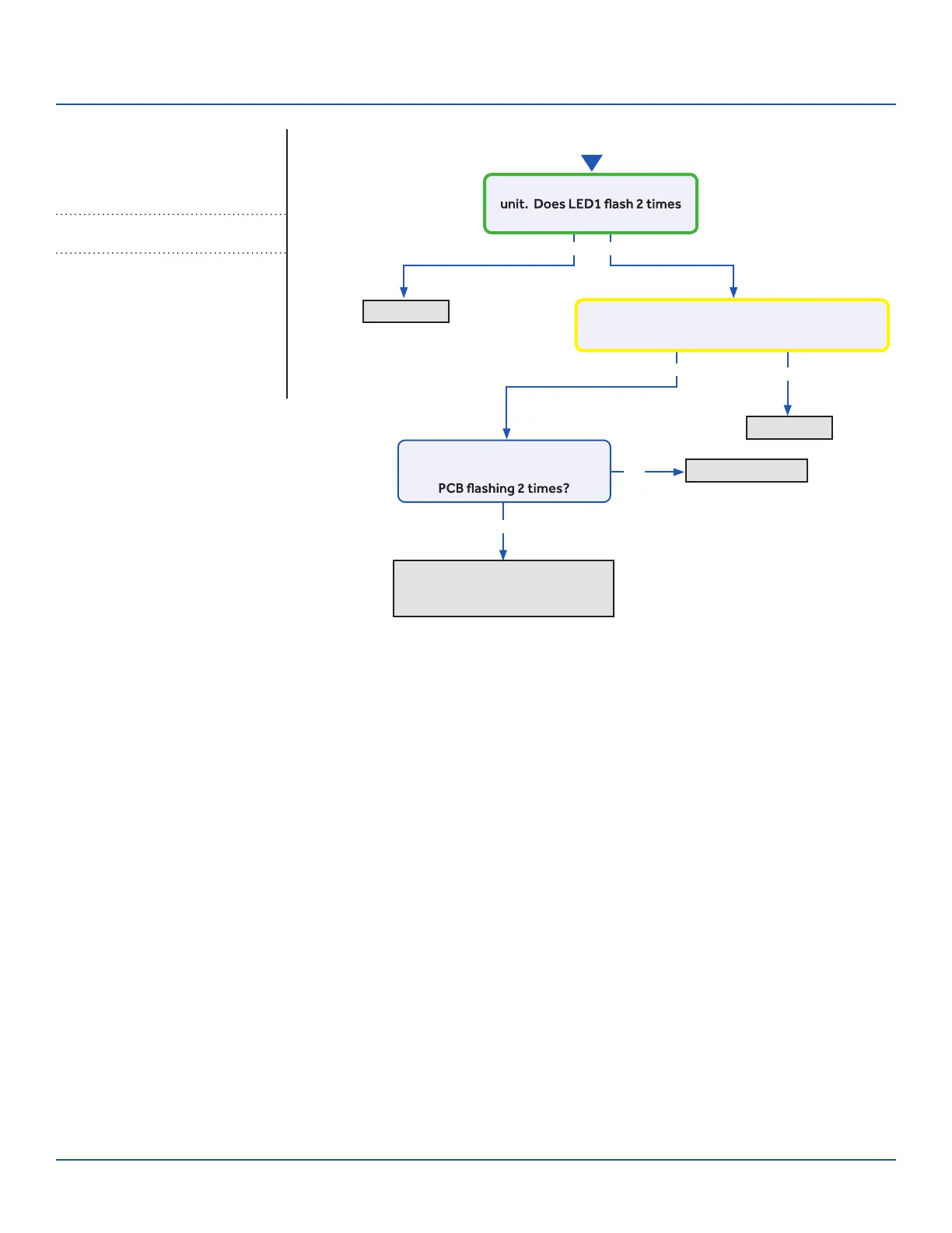
F1/LED1: 2 Flash
IPM Power Module Fail
(IPM power module protection)
Complete the “Check This First” Flow
Chart before continuing.
Models:
Yes
No
No
Yes
Yes No
Start
Cycle power to the outdoor
before the compressor starts?
Compressor runs for 10 min.
and stops with LED in center of
DC voltage from P-U, P-V, P-W is 150-160VDC,
DC voltage from N-U, N-V, N-W 150-160VDC?
Replace IPM
Replace IPM
Normal operation
Check coil cleanliness,
EEV operation, compressor
windings, and refrigerant charge
ERROR CODES and Troubleshooting
PAGE 31
ASYW09CRAWA
ASYW12CRAWA
ASYW18CRDWA
ASYW24CRDWA
ASH109CRAWA
ASH112CRAWA
ASH118CRAWA
ASH124CRAWA

Table of Contents