EasyManua.ls Logo

GE ASH124CRDWA - E5;LED1: 22 Flash

GE ASH124CRDWA
80 pages
Print Icon
To Next Page IconTo Next Page
To Next Page IconTo Next Page
To Previous Page IconTo Previous Page
To Previous Page IconTo Previous Page
Loading...
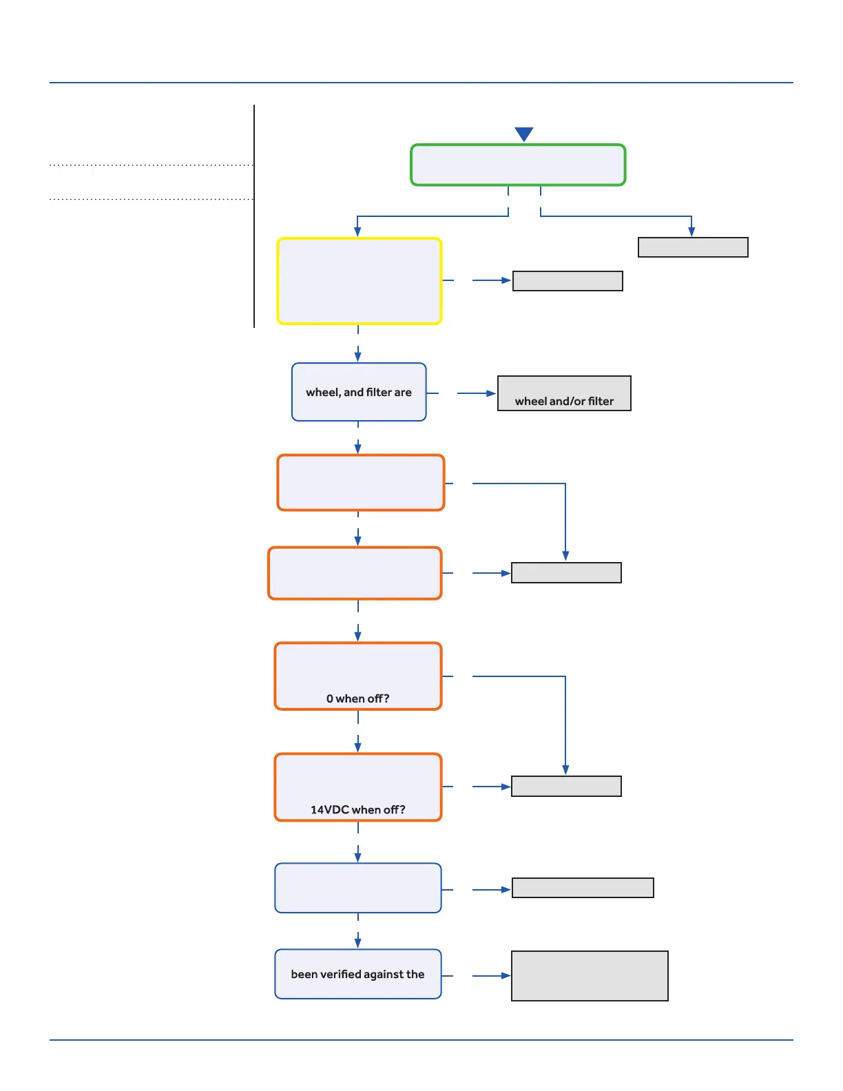
Troubleshooting
Start
See reverse side for
wiring diagram and
relevant color-coded
test positions.
Yes
Yes
Yes
Yes
Yes
Yes
Yes
No
No
No
No
No
No
No
No
Yes No
Replace PCB
Replace PCB
Replace Motor
Replace/Repair EEV Coil
Recover refrigerant, check
for leaks, evacuate, and
re-charge per nameplate
Replace sensor
Wash coil, blower
There is 5 VDC at CN6 on the Indoor
PCB across the black senor wires?
The Coil and Ambient
Sensors’ resistances are
within 3% of the value
listed in the Service Manual
sensor resistance table?
The coil, blower
free of dirt or debris?
There is DCV at the motor
PCB connections:
RD to BK: 310-334VDC?
There is DCV at the motor
PCB connections:
WH to BK: 15VDC
There is DCV at the motor
PCB connections:
YL to BK: 1-4VDC running,
There is DCV at the motor
PCB connections:
BL to BK: 4-8VDC running,
Is the EEV coil properly
seated and the coil
resistance correct?
The refrigerant charge has
nameplate value?
Error Code (Indoor/Outdoor)
E5/LED1: 22 Flash
Coil Frost Protection
Complete the “Check This First” Flow
Chart before continuing.
Models:
ERROR CODES and Troubleshooting
PAGE46
ASYW09CRAWA
ASYW12CRAWA
ASYW18CRDWA
ASYW24CRDWA
ASH109CRAWA
ASH112CRAWA
ASH118CRAWA
ASH124CRAWA

Table of Contents

Other manuals for GE ASH124CRDWA

Related product manuals