EasyManua.ls Logo

GE IC754VSB06MTD - Page 20

GE IC754VSB06MTD
76 pages
Print Icon
To Next Page IconTo Next Page
To Next Page IconTo Next Page
To Previous Page IconTo Previous Page
To Previous Page IconTo Previous Page
Loading...
2-4 6" QuickPanel* ViewBasic, Monochrome, Round Bezel – September 2010 GFK-2327B
2
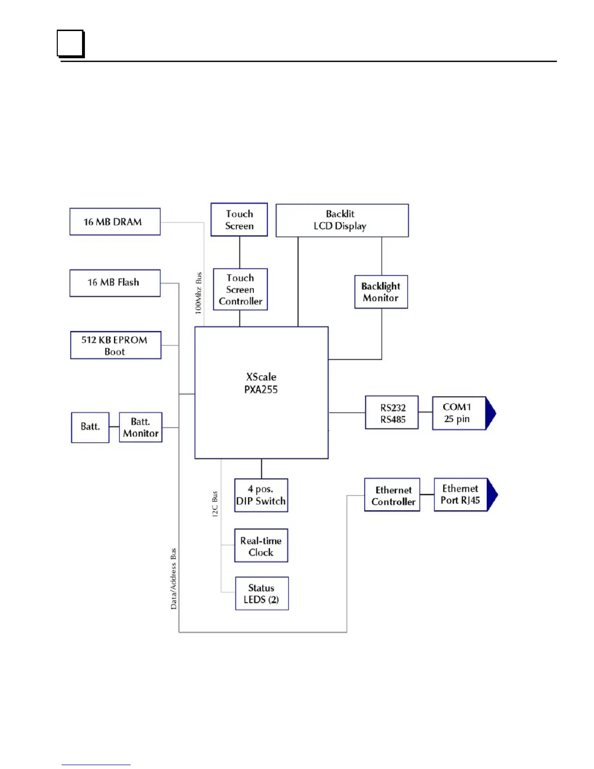
Block Diagram
The 6" QuickPanel View is based on the XScale microprocessor, and employs
large-scale integration to provide high performance with a small footprint. The
following block diagram illustrates the major functional areas of the QuickPanel
View and the interfaces between them.

Related product manuals