EasyManua.ls Logo

GE Voluson E8 - Page 220

GE Voluson E8
432 pages
Print Icon
To Next Page IconTo Next Page
To Next Page IconTo Next Page
To Previous Page IconTo Previous Page
To Previous Page IconTo Previous Page
Loading...
GE HEALTHCARERAFT VOLUSON E8 / VOLUSON E6
D
IRECTION KTD102576, REVISION 7 DRAFT (AUGUST 23, 2012) SERVICE MANUAL
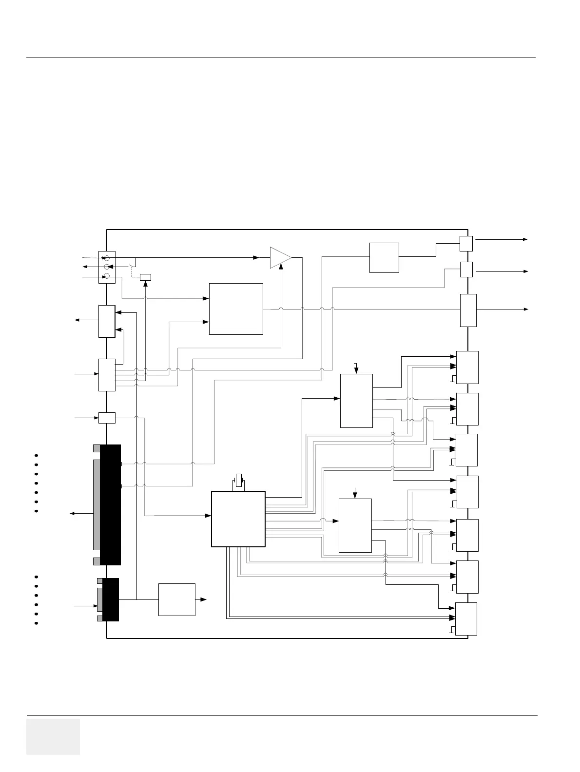
5-36 Section 5-4 - BackEnd Processor
5-4-6 RTB - Distribution Board Bottom
Function of the Distribution Board Bottom (RTB):
USB2.0 Interface, Board is connected to PC via USB cable
5 port USB2.0 Hub for connecting Peripherals
Feed through DC-Power and Signals for the Console (12V_ATX, 5V_ATX, 5VSB, PWR_On,
Start_Key, Loud speaker)
Connector for ECG –Preamplifier (optional)
Multiplexer and Amplifier for PC-Sound, Doppler Audio and VCR/DVD-Recorder
5-4-6-1 RTB - Block Diagram
Figure 5-13 RTB - Block diagram
3V3
Voltage
Regulator
USB 2.0 Hub
Controller
7 Port
USB
Port
Power
Switch
USB
Port
Power
Switch
USB-
Out
USB-
Out
USB-
Out
USB-
Out
+5V
+5V
+5V
+5V
DP1
DM1
DM2
DP2
DM4
+5V
+5V
DP4
DM5
DP5
DM4
DP4
1
2
5
3
4
3V3
MUX
Speaker
PWR_on
Start_Key
+5VSB
+5V_ATX
+12V_ATX
GND
+5VSB
+5V ATX
+12V_ATX
GND
PWR_On
Start_Key
USB in
RFI
ECG
PC Out
VCR Rec.
VCR Pb.
VCR Pb.
Doppler
Audio
Audio Signal
RTB
+5V, +12V
ECG
VGA Interrupt
To PC
Aux/CD in
Volume
Control
USB-
Out
USB-
Out
USB-
Out
+5V
DM3
DP3
+5V
67
DM6
DM7
+5V
DP6
DP7
VCR Rec. Select
USB Power Ctrl
USB Power Ctrl
Power ON
Power
ON
Logic

Table of Contents

Other manuals for GE Voluson E8

Related product manuals